Warning:
JavaScript is turned OFF. None of the links on this page will work until it is reactivated.
If you need help turning JavaScript On, click here.
The Concept Map you are trying to access has information related to:
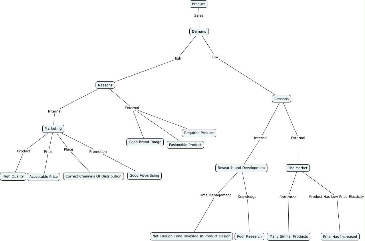
Product Demand map by Scott UK, The Market Product Has Low Price Elasticity Price Has Increased, Product Sales Demand, Marketing Promotion Good Advertising, Reasons External The Market, Reasons Internal Marketing, Reasons External Fasionable Product, Demand Low Reasons, The Market Saturated Many Similar Products, Marketing Place Correct Channels Of Distribution, Research and Development Time Management Not Enough Time Invested In Product Design