Warning:
JavaScript is turned OFF. None of the links on this page will work until it is reactivated.
If you need help turning JavaScript On, click here.
The Concept Map you are trying to access has information related to:
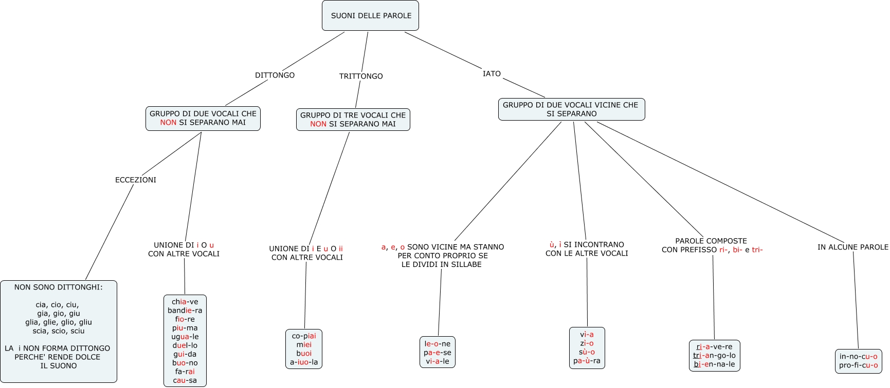
FONOLOGIA ITALIANA DITTONGHI TRITTONGHI IATI, GRUPPO DI DUE VOCALI VICINE CHE SI SEPARANO IN ALCUNE PAROLE in-no-cu-o pro-fi-cu-o, SUONI DELLE PAROLE IATO GRUPPO DI DUE VOCALI VICINE CHE SI SEPARANO, GRUPPO DI DUE VOCALI VICINE CHE SI SEPARANO PAROLE COMPOSTE CON PREFISSO ri-, bi- e tri- ri-a-ve-re tri-an-go-lo bi-en-na-le, SUONI DELLE PAROLE DITTONGO GRUPPO DI DUE VOCALI CHE NON SI SEPARANO MAI, GRUPPO DI DUE VOCALI CHE NON SI SEPARANO MAI UNIONE DI i O u CON ALTRE VOCALI chia-ve bandie-ra fio-re piu-ma ugua-le duel-lo gui-da buo-no fa-rai cau-sa, GRUPPO DI TRE VOCALI CHE NON SI SEPARANO MAI UNIONE DI i E u O ii CON ALTRE VOCALI co-piai miei buoi a-iuo-la, GRUPPO DI DUE VOCALI CHE NON SI SEPARANO MAI ECCEZIONI NON SONO DITTONGHI: cia, cio, ciu, gia, gio, giu glia, glie, glio, gliu scia, scio, sciu LA i NON FORMA DITTONGO PERCHE' RENDE DOLCE IL SUONO, GRUPPO DI DUE VOCALI VICINE CHE SI SEPARANO ù, ì SI INCONTRANO CON LE ALTRE VOCALI vì-a zì-o sù-o pa-ù-ra, SUONI DELLE PAROLE TRITTONGO GRUPPO DI TRE VOCALI CHE NON SI SEPARANO MAI, GRUPPO DI DUE VOCALI VICINE CHE SI SEPARANO a, e, o SONO VICINE MA STANNO PER CONTO PROPRIO SE LE DIVIDI IN SILLABE le-o-ne pa-e-se vi-a-le