Warning:
JavaScript is turned OFF. None of the links on this page will work until it is reactivated.
If you need help turning JavaScript On, click here.
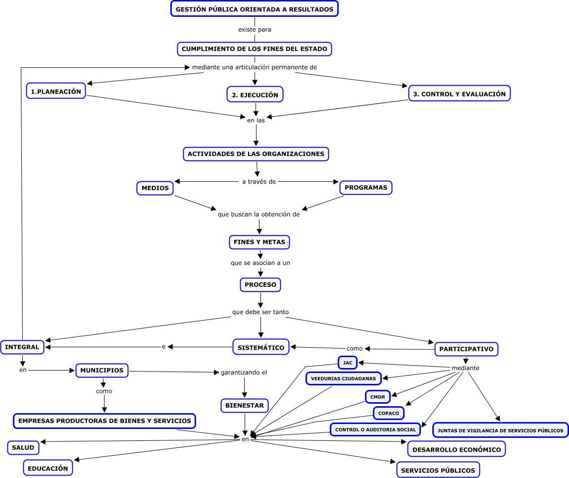
The Concept Map you are trying to access has information related to:
GESTIÓN PÚBLICA ORIENTADA A RESULTADOS_ALEJO RODRIGUEZ_8310, FINES Y METAS que se asocian a un PROCESO, ACTIVIDADES DE LAS ORGANIZACIONES a través de MEDIOS, PROCESO que debe ser tanto SISTEMÁTICO, JAC en DESARROLLO ECONÓMICO, VEEDURIAS CIUDADANAS en DESARROLLO ECONÓMICO, MUNICIPIOS garantizando el BIENESTAR, JAC en SERVICIOS PÚBLICOS, CUMPLIMIENTO DE LOS FINES DEL ESTADO mediante una articulación permanente de 3. CONTROL Y EVALUACIÓN, 3. CONTROL Y EVALUACIÓN en las ACTIVIDADES DE LAS ORGANIZACIONES, MUNICIPIOS como EMPRESAS PRODUCTORAS DE BIENES Y SERVICIOS