Warning:
JavaScript is turned OFF. None of the links on this page will work until it is reactivated.
If you need help turning JavaScript On, click here.
The Concept Map you are trying to access has information related to:
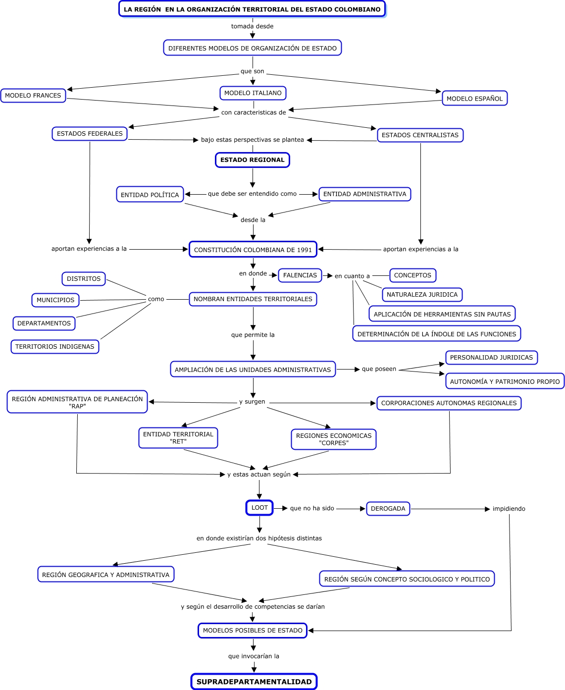
LA REGIÓN EN LA ORGANIZACIÓN TERRITORIAL DEL ESTADO_ALEJO RODRIGUEZ 8310, REGIONES ECONOMICAS "CORPES" y estas actuan según LOOT, LOOT en donde existirían dos hipótesis distintas REGIÓN GEOGRAFICA Y ADMINISTRATIVA, REGIÓN SEGÚN CONCEPTO SOCIOLOGICO Y POLITICO y según el desarrollo de competencias se darían MODELOS POSIBLES DE ESTADO, ESTADO REGIONAL que debe ser entendido como ENTIDAD POLÍTICA, ESTADOS FEDERALES bajo estas perspectivas se plantea ESTADO REGIONAL, ESTADO REGIONAL que debe ser entendido como ENTIDAD ADMINISTRATIVA, MODELO FRANCES con caracteristicas de ESTADOS FEDERALES, ENTIDAD ADMINISTRATIVA desde la CONSTITUCIÓN COLOMBIANA DE 1991, ESTADOS CENTRALISTAS aportan experiencias a la CONSTITUCIÓN COLOMBIANA DE 1991, NOMBRAN ENTIDADES TERRITORIALES como DISTRITOS