Warning:
JavaScript is turned OFF. None of the links on this page will work until it is reactivated.
If you need help turning JavaScript On, click here.
The Concept Map you are trying to access has information related to:
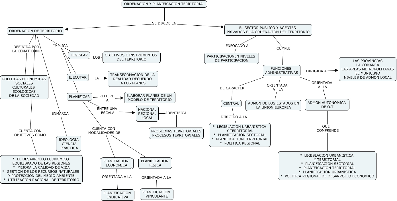
ORDENACION Y PLANIFICACION TERRITORIAL, ORDENACION Y PLANIFICACION TERRITORIAL SE DIVIDE EN ORDENACION DE TERRITORIO, FUNCIONES ADMINISTRATIVAS DIRIGIDA A LAS PROVINCIAS LA COMARCA LAS AREAS METROPOLITANAS EL MUNICIPIO NIVELES DE ADMON LOCAL, FUNCIONES ADMINISTRATIVAS DE CARACTER CENTRAL, ORDENACION DE TERRITORIO IMPLICA PLANIFICAR, PLANIFICAR CUENTA CON MODALIDADES DE PLANIFICACION ECONOMICA, PLANIFICAR ENTRE UNA ESCALA NACIONAL REGIONAL LOCAL, FUNCIONES ADMINISTRATIVAS ORIENTADA A LA ADMON DE LOS ESTADOS EN LA UNION EUROPEA, PLANIFICAR CUENTA CON MODALIDADES DE PLANIFICACION FISICA, CENTRAL DIRIGIDO A LA * LEGISLACION URBANISTICA Y TERRITORIAL * PLANIFICACION SECTORIAL * PLANIFICACION TERRITORIAL * POLITICA REGIONAL, ORDENACION DE TERRITORIO IMPLICA LEGISLAR