Warning:
JavaScript is turned OFF. None of the links on this page will work until it is reactivated.
If you need help turning JavaScript On, click here.
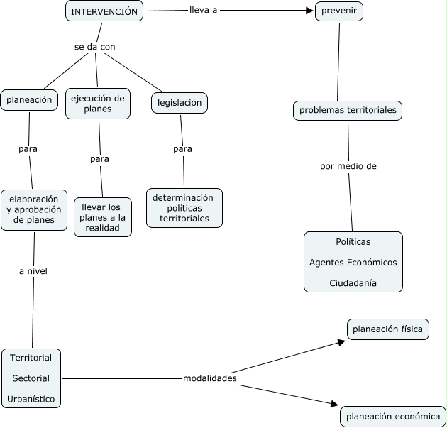
The Concept Map you are trying to access has information related to:
planeación territorial II, 8152, elaboración y aprobación de planes a nivel Territorial Sectorial Urbanístico, INTERVENCIÓN lleva a prevenir, legislación para determinación políticas territoriales, INTERVENCIÓN se da con planeación, problemas territoriales por medio de Políticas Agentes Económicos Ciudadanía, INTERVENCIÓN se da con ejecución de planes, Territorial Sectorial Urbanístico modalidades planeación física, planeación para elaboración y aprobación de planes, Territorial Sectorial Urbanístico modalidades planeación económica, ejecución de planes para llevar los planes a la realidad