Warning:
JavaScript is turned OFF. None of the links on this page will work until it is reactivated.
If you need help turning JavaScript On, click here.
The Concept Map you are trying to access has information related to:
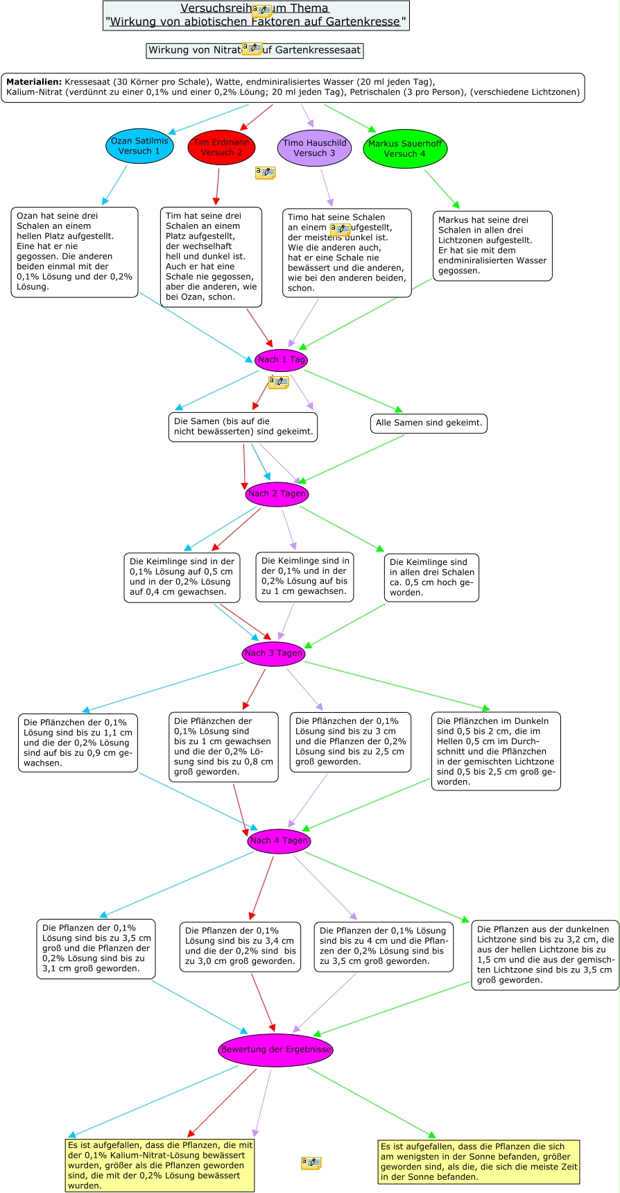
Kresseversuche Tim Timo Ozan Markus, Die Samen (bis auf die nicht bewässerten) sind gekeimt. Nach 2 Tagen Die Keimlinge sind in der 0,1% Lösung auf 0,5 cm und in der 0,2% Lösung auf 0,4 cm gewachsen., Die Keimlinge sind in allen drei Schalen ca. 0,5 cm hoch ge- worden. Nach 3 Tagen Die Pflänzchen im Dunkeln sind 0,5 bis 2 cm, die im Hellen 0,5 cm im Durch- schnitt und die Pflänzchen in der gemischten Lichtzone sind 0,5 bis 2,5 cm groß ge- worden., Timo hat seine Schalen an einem Ort aufgestellt, der meistens dunkel ist. Wie die anderen auch, hat er eine Schale nie bewässert und die anderen, wie bei den anderen beiden, schon. Nach 1 Tag Die Samen (bis auf die nicht bewässerten) sind gekeimt., Alle Samen sind gekeimt. Nach 2 Tagen Die Keimlinge sind in der 0,1% Lösung auf 0,5 cm und in der 0,2% Lösung auf 0,4 cm gewachsen., Die Pflänzchen im Dunkeln sind 0,5 bis 2 cm, die im Hellen 0,5 cm im Durch- schnitt und die Pflänzchen in der gemischten Lichtzone sind 0,5 bis 2,5 cm groß ge- worden. Nach 4 Tagen Die Pflanzen der 0,1% Lösung sind bis zu 3,4 cm und die der 0,2% sind bis zu 3,0 cm groß geworden., Die Pflänzchen der 0,1% Lösung sind bis zu 1 cm gewachsen und die der 0,2% Lö- sung sind bis zu 0,8 cm groß geworden. Nach 4 Tagen Die Pflanzen der 0,1% Lösung sind bis zu 4 cm und die Pflan- zen der 0,2% Lösung sind bis zu 3,5 cm groß geworden., Die Pflanzen der 0,1% Lösung sind bis zu 3,4 cm und die der 0,2% sind bis zu 3,0 cm groß geworden. Bewertung der Ergebnisse Es ist aufgefallen, dass die Pflanzen, die mit der 0,1% Kalium-Nitrat-Lösung bewässert wurden, größer als die Pflanzen geworden sind, die mit der 0,2% Lösung bewässert wurden., Die Samen (bis auf die nicht bewässerten) sind gekeimt. Nach 2 Tagen Die Keimlinge sind in der 0,1% Lösung auf 0,5 cm und in der 0,2% Lösung auf 0,4 cm gewachsen., Materialien: Kressesaat (30 Körner pro Schale), Watte, endminiralisiertes Wasser (20 ml jeden Tag), Kalium-Nitrat (verdünnt zu einer 0,1% und einer 0,2% Löung; 20 ml jeden Tag), Petrischalen (3 pro Person), (verschiedene Lichtzonen) Timo Hauschild Versuch 3 Timo hat seine Schalen an einem Ort aufgestellt, der meistens dunkel ist. Wie die anderen auch, hat er eine Schale nie bewässert und die anderen, wie bei den anderen beiden, schon., Die Keimlinge sind in der 0,1% Lösung auf 0,5 cm und in der 0,2% Lösung auf 0,4 cm gewachsen. Nach 3 Tagen Die Pflänzchen der 0,1% Lösung sind bis zu 1 cm gewachsen und die der 0,2% Lö- sung sind bis zu 0,8 cm groß geworden.