Warning:
JavaScript is turned OFF. None of the links on this page will work until it is reactivated.
If you need help turning JavaScript On, click here.
The Concept Map you are trying to access has information related to:
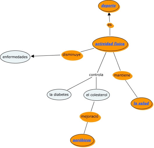
Sin Título 1, el colesterol mejoració aeróbicos, actividad física controla la diabetes, actividad física mantiene la salud, actividad física disminuye enfermedades, actividad física controla el colesterol, actividad física es deporte