Warning:
JavaScript is turned OFF. None of the links on this page will work until it is reactivated.
If you need help turning JavaScript On, click here.
The Concept Map you are trying to access has information related to:
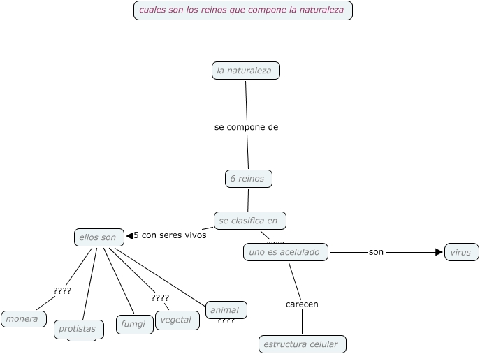
la naturaleza, ellos son ???? ????, la naturaleza se compone de 6 reinos, ellos son ???? vegetal, se clasifica en 5 con seres vivos ellos son, se clasifica en ???? uno es acelulado, ellos son ???? animal, ellos son ???? protistas, ellos son ???? protistas, ellos son ???? monera, uno es acelulado son virus