Warning:
JavaScript is turned OFF. None of the links on this page will work until it is reactivated.
If you need help turning JavaScript On, click here.
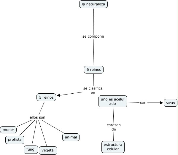
The Concept Map you are trying to access has information related to:
naturaleza, 6 reinos se clasifica en uno es acelul ado, 6 reinos se clasifica en 5 reinos, la naturaleza se compone 6 reinos, uno es acelul ado caresen de estructura celular, 5 reinos ellos son vegetal, 5 reinos ellos son fungi, uno es acelul ado son virus, 5 reinos ellos son protista, 5 reinos ellos son moner, 5 reinos ellos son animal