Warning:
JavaScript is turned OFF. None of the links on this page will work until it is reactivated.
If you need help turning JavaScript On, click here.
The Concept Map you are trying to access has information related to:
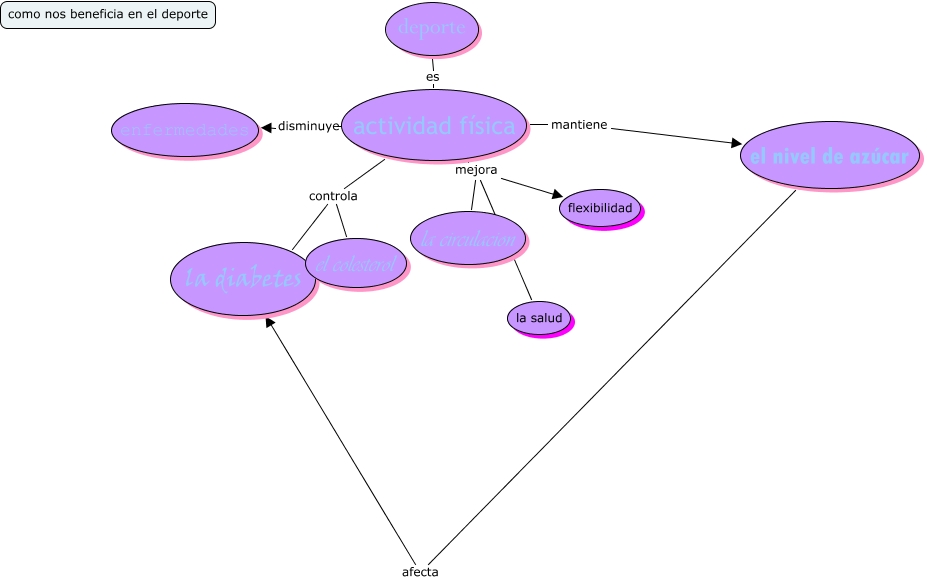
El Deporte, actividad física mejora la salud, actividad física disminuye enfermedades, actividad física controla el colesterol, el nivel de azúcar afecta la diabetes, deporte es actividad física, actividad física mejora flexibilidad, actividad física mantiene el nivel de azúcar, actividad física mejora la circulacion, actividad física controla la diabetes