IHMC Public Cmaps

    Jackson

        Client Satisfaction.htm
        Client Satisfaction2.htm
        Coaching.htm
        Coaching2.htm
        Communication.htm
        Communication2.htm
        Competency.htm
        Continuing Education.htm
        Critical Thinking.htm
        Critical Thinking2.htm
        Ethics.htm
        Ethics2.htm
        Formal.htm
        Group Processes.htm
        Growth.htm
        Industry.htm
        Informal.htm
        Innovative Strategies.htm
        Integrity.htm
        Interpersonal Skills.htm
        Interpersonal Skills2.htm
        Knowledge.htm
        leadership.cmap
        Leadership.htm
        Leadership2.htm
        Lifelong Learning.htm
        Management.cmap
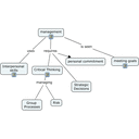
        Management.htm
        Management2.htm
        Meeting Goals.htm
        Meeting Goals2.htm
        Personal.htm
        Personal Commitment.htm
        Personal Goals.htm
        Personal Goals2.htm
        Personal Mastery.cmap
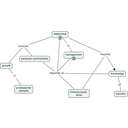
        Personal Mastery.htm
        Personal Mastery2.htm
        Problem Solving.htm
        Professional Attitude.htm
        Professional service.cmap
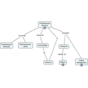
        Professional Service.htm
        Professional Service2.htm
        REIBC2.cmap
        Risks.htm
        Self Knowledge.htm
        Strategic Decisions.htm
        Team Building.htm
        Wellness.cmap