Warning:
JavaScript is turned OFF. None of the links on this page will work until it is reactivated.
If you need help turning JavaScript On, click here.
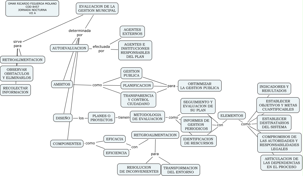
The Concept Map you are trying to access has information related to:
8457_GESTION_P_CAP4, ELEMENTOS como ARTICULACION DE LAS DEPENDENCIAS EN EL PROCESO, EVALUACION DE LA GESTION MUNICIPAL determinada por AUTOEVALUACION, ELEMENTOS como INDICADORES Y RESULTADOS, IDENTIFICACION DE RESCURSOS con ELEMENTOS, GESTION PUBLICA para OBTIMMIZAR LA GESTION PUBLICA, EFICACIA con RETGROALIMENTACION, ELEMENTOS como ESTABLECER DESTINATARIOS DEL SISTEMA, EVALUACION DE LA GESTION MUNICIPAL sirve para RECOLECTAR INFORMACION, RETGROALIMENTACION para RESOLUCION DE INCONVENIENTES, SEGUIMIENTO Y EVALUACION DE SU PLAN con ELEMENTOS