Warning:
JavaScript is turned OFF. None of the links on this page will work until it is reactivated.
If you need help turning JavaScript On, click here.
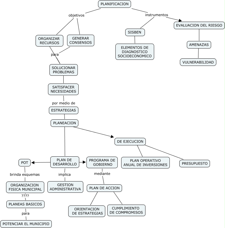
The Concept Map you are trying to access has information related to:
PLANIFICACION 7665, EVALUACION DEL RIESGO ???? AMENAZAS, DE EJECUCION ???? PLAN OPERATIVO ANUAL DE INVERSIONES, ORGANIZAR RECURSOS ???? SOLUCIONAR PROBLEMAS, POT brinda esquemas ORGANIZACION FISICA MUNICIPAL, PLAN DE DESARROLLO ???? POT, AMENAZAS ???? VULNERABILIDAD, PLAN DE DESARROLLO implica GESTION ADMINISTRATIVA, PLAN DE ACCION ???? CUMPLIMIENTO DE COMPROMISOS, SATISFACER NECESIDADES por medio de ESTRATEGIAS, PLANIFICACION instrumentos SISBEN