Warning:
JavaScript is turned OFF. None of the links on this page will work until it is reactivated.
If you need help turning JavaScript On, click here.
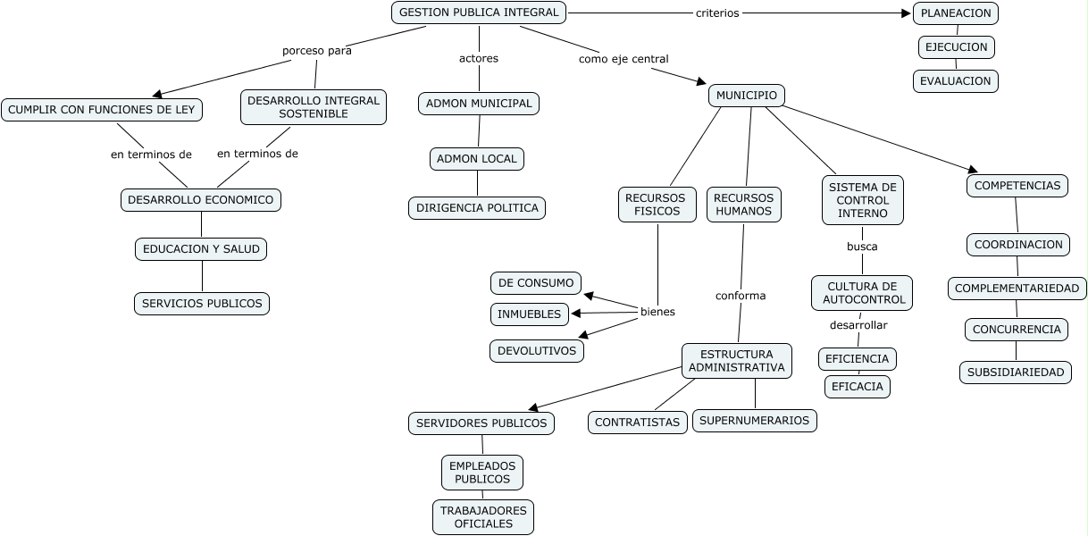
The Concept Map you are trying to access has information related to:
GESTION PUBLICA 7665, SISTEMA DE CONTROL INTERNO busca CULTURA DE AUTOCONTROL, CUMPLIR CON FUNCIONES DE LEY en terminos de DESARROLLO ECONOMICO, DESARROLLO ECONOMICO ???? EDUCACION Y SALUD, ESTRUCTURA ADMINISTRATIVA ???? SUPERNUMERARIOS, EDUCACION Y SALUD ???? SERVICIOS PUBLICOS, GESTION PUBLICA INTEGRAL criterios PLANEACION, MUNICIPIO ???? COMPETENCIAS, RECURSOS FISICOS bienes INMUEBLES, GESTION PUBLICA INTEGRAL actores ADMON MUNICIPAL, RECURSOS FISICOS bienes DE CONSUMO