Warning:
JavaScript is turned OFF. None of the links on this page will work until it is reactivated.
If you need help turning JavaScript On, click here.
The Concept Map you are trying to access has information related to:
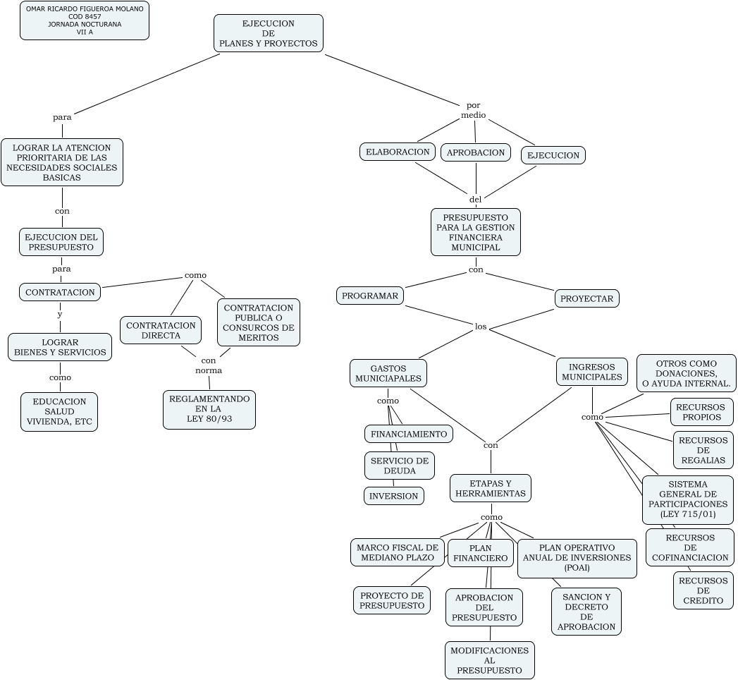
8457_GESTION_P_CAP3, ETAPAS Y HERRAMIENTAS como PROYECTO DE PRESUPUESTO, CONTRATACION y LOGRAR BIENES Y SERVICIOS, PROYECTAR los INGRESOS MUNICIPALES, LOGRAR BIENES Y SERVICIOS como EDUCACION SALUD VIVIENDA, ETC, INGRESOS MUNICIPALES como RECURSOS DE CREDITO, INGRESOS MUNICIPALES como OTROS COMO DONACIONES, O AYUDA INTERNAL., INGRESOS MUNICIPALES como RECURSOS DE REGALIAS, CONTRATACION PUBLICA O CONSURCOS DE MERITOS con norma REGLAMENTANDO EN LA LEY 80/93, EJECUCION DE PLANES Y PROYECTOS por medio APROBACION, CONTRATACION como CONTRATACION PUBLICA O CONSURCOS DE MERITOS