Warning:
JavaScript is turned OFF. None of the links on this page will work until it is reactivated.
If you need help turning JavaScript On, click here.
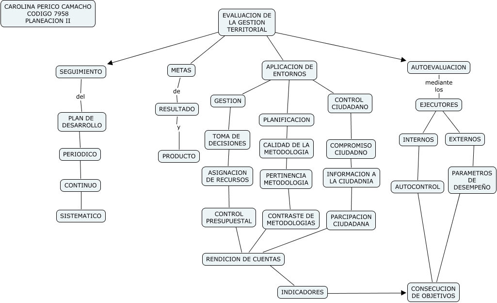
The Concept Map you are trying to access has information related to:
evaluacion de la gestion territorial 7958, RENDICION DE CUENTAS ???? INDICADORES, EXTERNOS ???? PARAMETROS DE DESEMPEÑO, EJECUTORES ???? EXTERNOS, EVALUACION DE LA GESTION TERRITORIAL ???? AUTOEVALUACION, TOMA DE DECISIONES ???? ASIGNACION DE RECURSOS, CONTROL PRESUPUESTAL ???? RENDICION DE CUENTAS, INDICADORES ???? CONSECUCION DE OBJETIVOS, PERTINENCIA METODOLOGIA ???? CONTRASTE DE METODOLOGIAS, APLICACION DE ENTORNOS ???? GESTION, AUTOCONTROL ???? CONSECUCION DE OBJETIVOS