Warning:
JavaScript is turned OFF. None of the links on this page will work until it is reactivated.
If you need help turning JavaScript On, click here.
The Concept Map you are trying to access has information related to:
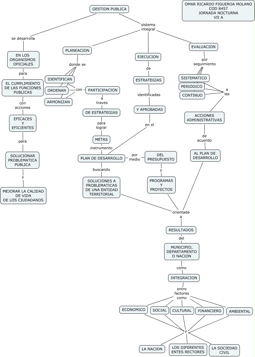
8457_GESTION_ P_CAP 1, GESTION PUBLICA se desarrolla EN LOS ORGANISMOS OFICIALES, DE ESTRATEGIAS para lograr METAS, AMBIENTAL y LA NACION, Y APROBADAS en el PLAN DE DESARROLLO, INTEGRACION entre factores como FINANCIERO, CULTURAL y LA SOCIEDAD CIVIL, PLAN DE DESARROLLO por medio DEL PRESUPUESTO, MUNICIPIO, DEPARTAMENTO O NACION como INTEGRACION, GESTION PUBLICA sistema integral EJECUCION, AL PLAN DE DESARROLLO orientada a RESULTADOS