Warning:
JavaScript is turned OFF. None of the links on this page will work until it is reactivated.
If you need help turning JavaScript On, click here.
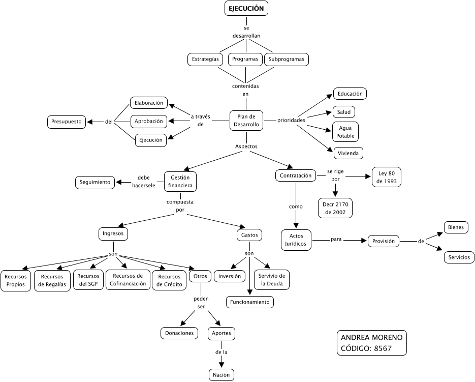
The Concept Map you are trying to access has information related to:
EJECUCIÓN, ANDREA MORENO, Gestión financiera debe hacersele Seguimiento, Plan de Desarrollo a través de Ejecución, Plan de Desarrollo Aspectos Gestión financiera, Gastos son Inversión, Ingresos son Recursos de Regalías, Gastos son Servivio de la Deuda, EJECUCIÓN se desarrollan Estrategías, Contratación se rige por Decr 2170 de 2002, Gestión financiera compuesta por Ingresos, Subprogramas contenidas en Plan de Desarrollo