Warning:
JavaScript is turned OFF. None of the links on this page will work until it is reactivated.
If you need help turning JavaScript On, click here.
The Concept Map you are trying to access has information related to:
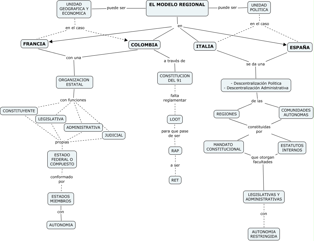
REGION2_Nidia Riveros, ORGANIZACION ESTATAL con funciones ADMINISTRATIVA, COMUNIDADES AUTONOMAS constituidas por MANDATO CONSTITUCIONAL, ESTADOS MIEMBROS con AUTONOMIA, ESPAÑA se da una ITALIA, EL MODELO REGIONAL puede ser UNIDAD POLITICA, CONSTITUYENTE propias ESTADO FEDERAL O COMPUESTO, LEGISLATIVAS Y ADMINISTRATIVAS con AUTONOMIA RESTRINGIDA, - Descentralización Politica - Descentralización Administrativa de las REGIONES, UNIDAD POLITICA en el caso ITALIA, EL MODELO REGIONAL en ITALIA