Warning:
JavaScript is turned OFF. None of the links on this page will work until it is reactivated.
If you need help turning JavaScript On, click here.
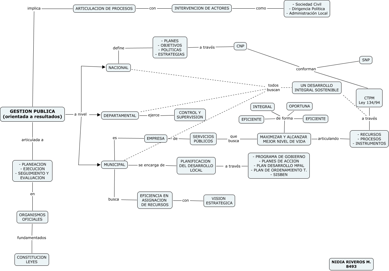
The Concept Map you are trying to access has information related to:
GESTION PUBLICA, INTERVENCION DE ACTORES como - Sociedad Civil - Dirigencia Politica - Administración Local, MUNICIPAL busca EFICIENCIA EN ASIGNACION DE RECURSOS, DEPARTAMENTAL ejerce CONTROL Y SUPERVISION, GESTION PUBLICA (orientada a resultados) a nivel MUNICIPAL, GESTION PUBLICA (orientada a resultados) a nivel NACIONAL, MAXIMIZAR Y ALCANZAR MEJOR NIVEL DE VIDA de forma EFICIENTE, SERVICIOS PÚBLICOS que busca MAXIMIZAR Y ALCANZAR MEJOR NIVEL DE VIDA, MAXIMIZAR Y ALCANZAR MEJOR NIVEL DE VIDA articulando - RECURSOS - PROCESOS - INSTRUMENTOS, NACIONAL todos buscan UN DESARROLLO INTEGRAL SOSTENIBLE, PLANIFICACION DEL DESARROLLO LOCAL a través - PROGRAMA DE GOBIERNO - PLANES DE ACCION - PLAN DESARROLLO MPAL - PLAN DE ORDENAMIENTO T. - SISBEN