Warning:
JavaScript is turned OFF. None of the links on this page will work until it is reactivated.
If you need help turning JavaScript On, click here.
The Concept Map you are trying to access has information related to:
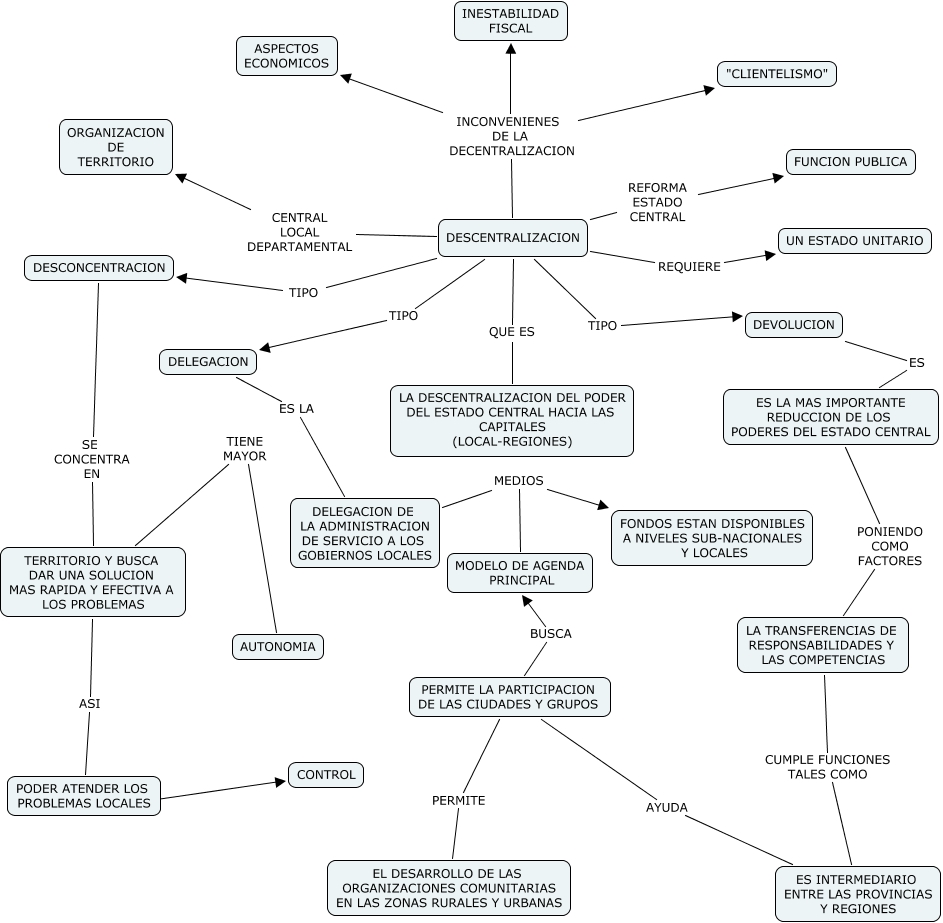
Deconcentration Delegation et Devolution nature Chix et mise en place, DESCENTRALIZACION TIPO DELEGACION, PERMITE LA PARTICIPACION DE LAS CIUDADES Y GRUPOS PERMITE EL DESARROLLO DE LAS ORGANIZACIONES COMUNITARIAS EN LAS ZONAS RURALES Y URBANAS, PERMITE LA PARTICIPACION DE LAS CIUDADES Y GRUPOS BUSCA MODELO DE AGENDA PRINCIPAL, TERRITORIO Y BUSCA DAR UNA SOLUCION MAS RAPIDA Y EFECTIVA A LOS PROBLEMAS TIENE MAYOR AUTONOMIA, TERRITORIO Y BUSCA DAR UNA SOLUCION MAS RAPIDA Y EFECTIVA A LOS PROBLEMAS ASI PODER ATENDER LOS PROBLEMAS LOCALES, DESCENTRALIZACION CENTRAL LOCAL DEPARTAMENTAL ORGANIZACION DE TERRITORIO, DESCENTRALIZACION REFORMA ESTADO CENTRAL FUNCION PUBLICA, PERMITE LA PARTICIPACION DE LAS CIUDADES Y GRUPOS AYUDA ES INTERMEDIARIO ENTRE LAS PROVINCIAS Y REGIONES, DELEGACION ES LA DELEGACION DE LA ADMINISTRACION DE SERVICIO A LOS GOBIERNOS LOCALES, DESCENTRALIZACION TIPO DESCONCENTRACION