Warning:
JavaScript is turned OFF. None of the links on this page will work until it is reactivated.
If you need help turning JavaScript On, click here.
The Concept Map you are trying to access has information related to:
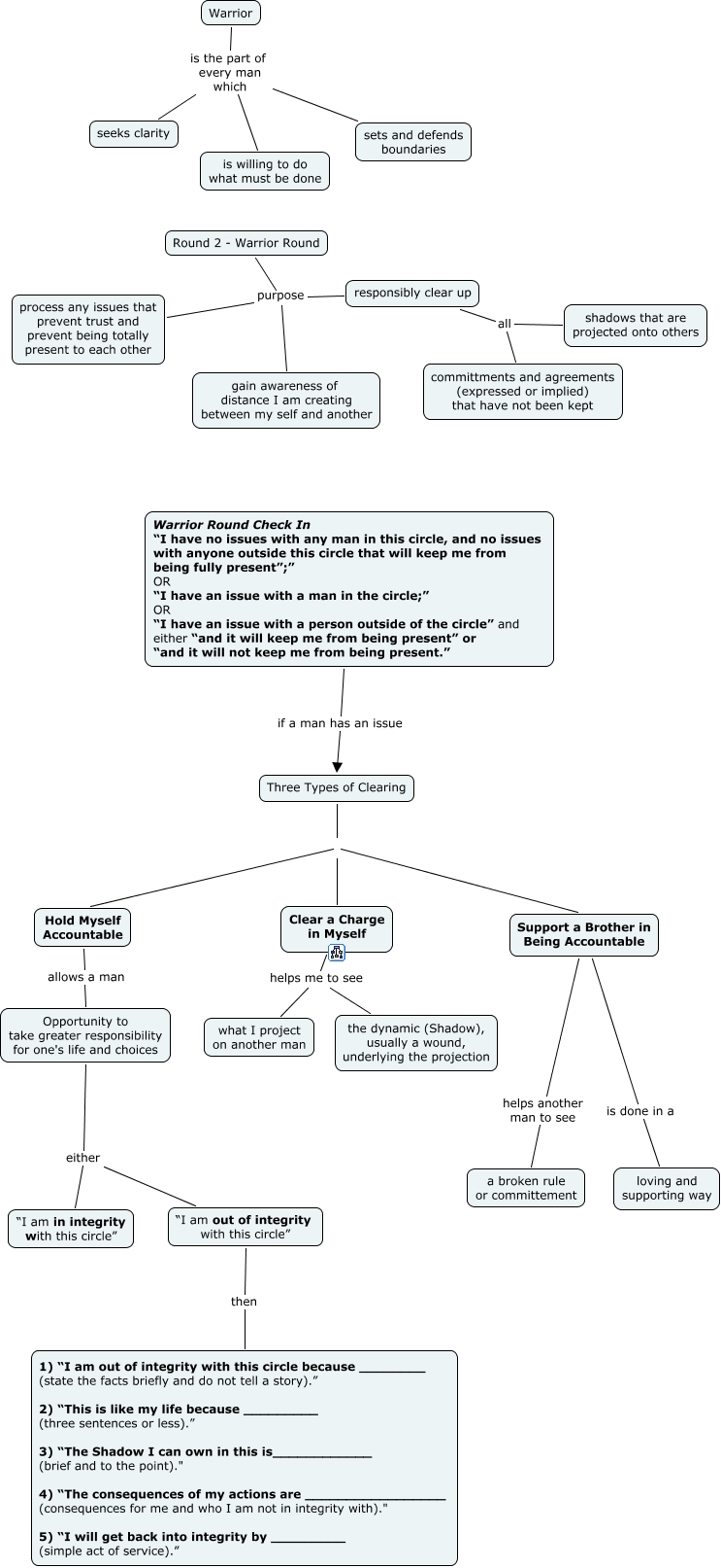
Clearing and Accountability, Three Types of Clearing Support a Brother in Being Accountable, Opportunity to take greater responsibility for one's life and choices either “I am out of integrity with this circle”, Clear a Charge in Myself helps me to see the dynamic (Shadow), usually a wound, underlying the projection, responsibly clear up all shadows that are projected onto others, Warrior is the part of every man which seeks clarity, responsibly clear up all committments and agreements (expressed or implied) that have not been kept, Round 2 - Warrior Round purpose responsibly clear up, Opportunity to take greater responsibility for one's life and choices either “I am in integrity with this circle”, Hold Myself Accountable allows a man Opportunity to take greater responsibility for one's life and choices, Round 2 - Warrior Round purpose gain awareness of distance I am creating between my self and another