Warning:
JavaScript is turned OFF. None of the links on this page will work until it is reactivated.
If you need help turning JavaScript On, click here.
The Concept Map you are trying to access has information related to:
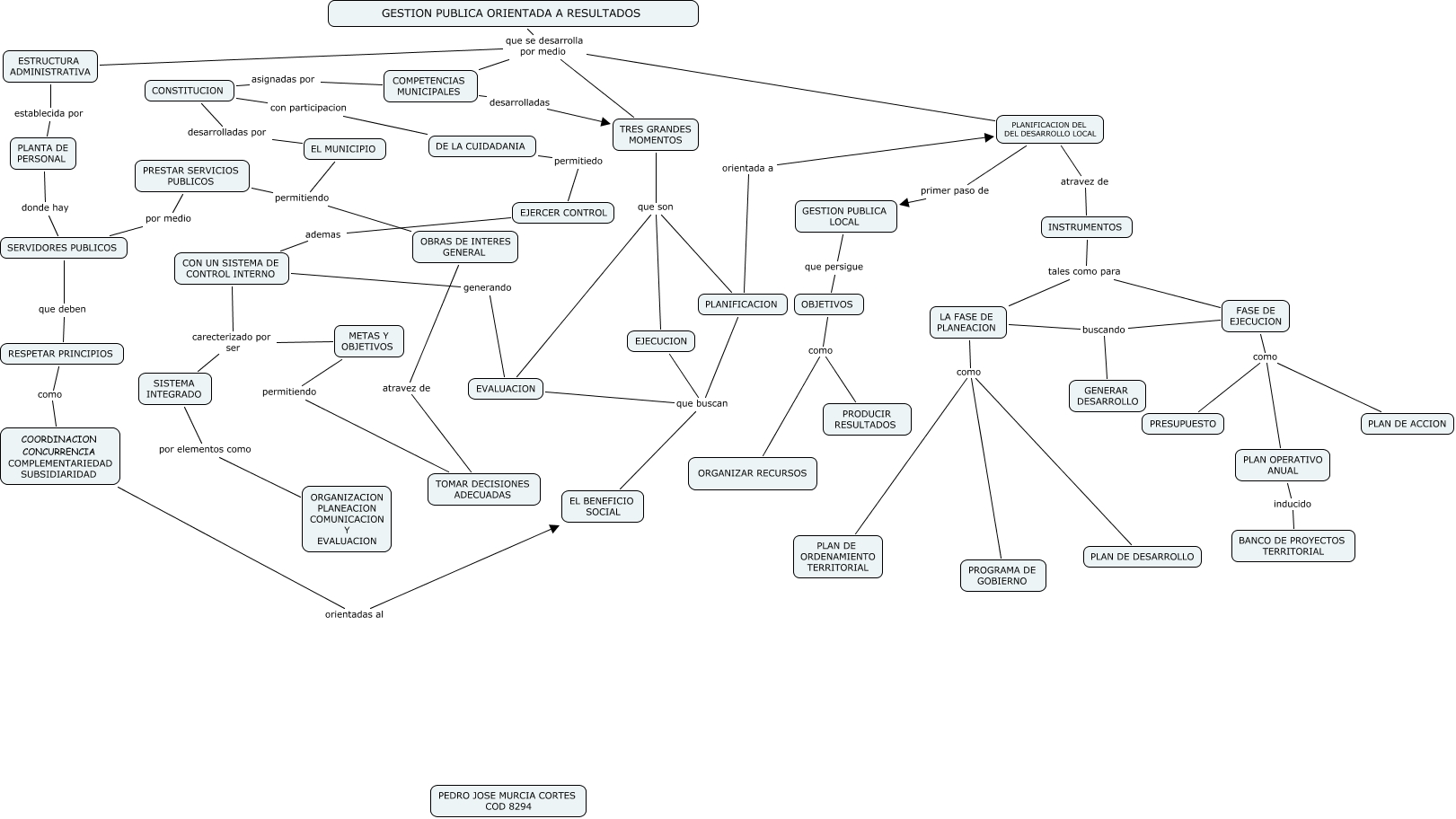
GESTION PUBLICA INTEGRAL ORIENTADA A RESULTADOS CAP 1Y2 PEDRO MURCIA, LA FASE DE PLANEACION como PROGRAMA DE GOBIERNO, GESTION PUBLICA ORIENTADA A RESULTADOS que se desarrolla por medio COMPETENCIAS MUNICIPALES, DE LA CUIDADANIA permitiedo EJERCER CONTROL, GESTION PUBLICA LOCAL que persigue OBJETIVOS, TRES GRANDES MOMENTOS que son EJECUCION, EJERCER CONTROL ademas CON UN SISTEMA DE CONTROL INTERNO, COMPETENCIAS MUNICIPALES desarrolladas TRES GRANDES MOMENTOS, COORDINACION CONCURRENCIA COMPLEMENTARIEDAD SUBSIDIARIDAD orientadas al EL BENEFICIO SOCIAL, METAS Y OBJETIVOS permitiendo TOMAR DECISIONES ADECUADAS, OBJETIVOS como ORGANIZAR RECURSOS