Warning:
JavaScript is turned OFF. None of the links on this page will work until it is reactivated.
If you need help turning JavaScript On, click here.
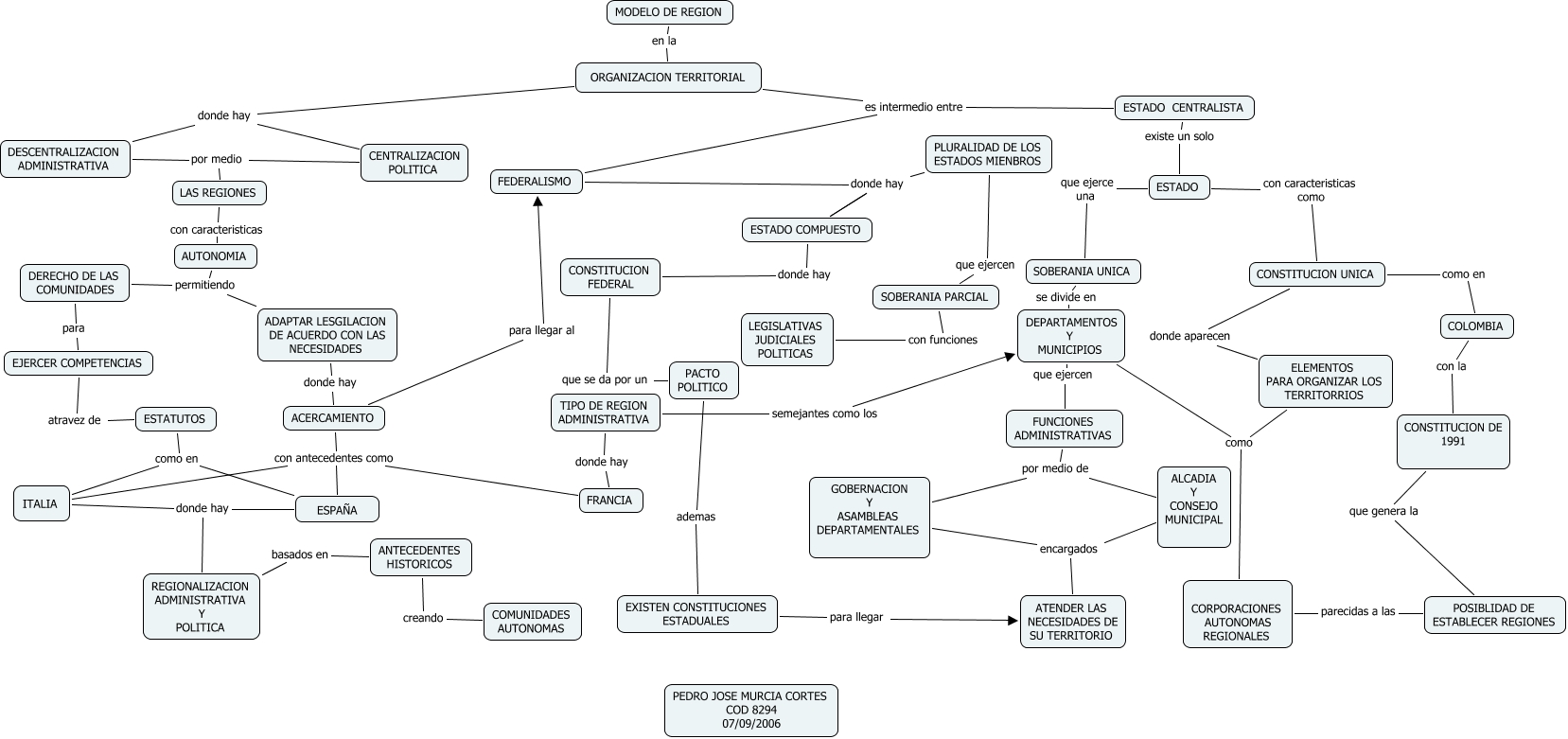
The Concept Map you are trying to access has information related to:
REGION PEDRO JOSE MURCIA, MODELO DE REGION en la ORGANIZACION TERRITORIAL, EXISTEN CONSTITUCIONES ESTADUALES para llegar ATENDER LAS NECESIDADES DE SU TERRITORIO, EJERCER COMPETENCIAS atravez de ESTATUTOS, ITALIA donde hay ESPAÑA, TIPO DE REGION ADMINISTRATIVA semejantes como los DEPARTAMENTOS Y MUNICIPIOS, ACERCAMIENTO con antecedentes como FRANCIA, DEPARTAMENTOS Y MUNICIPIOS que ejercen FUNCIONES ADMINISTRATIVAS, POSIBLIDAD DE ESTABLECER REGIONES parecidas a las CORPORACIONES AUTONOMAS REGIONALES, COLOMBIA con la CONSTITUCION DE 1991, DESCENTRALIZACION ADMINISTRATIVA por medio LAS REGIONES