Warning:
JavaScript is turned OFF. None of the links on this page will work until it is reactivated.
If you need help turning JavaScript On, click here.
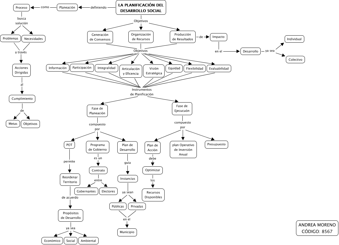
The Concept Map you are trying to access has information related to:
PLANIFICACIÓN DEL DESARROLLO SOCIAL, ANDREA MORENO, Acciones Dirigidas al Cumplimiento, Organización de Recursos Objetivos Integralidad, Problemas a través Acciones Dirigidas, Integralidad Instrumentos de Planificación Fase de Planeación, Proceso busca solución Necesidades, Propósitos de Desarrollo ya sea Ambiental, LA PLANIFICACIÓN DEL DESARROLLO SOCIAL Objetivos Organización de Recursos, Instancias ya sean Privadas, Generación de Consensos Objetivos Participación, Proceso busca solución Problemas