Warning:
JavaScript is turned OFF. None of the links on this page will work until it is reactivated.
If you need help turning JavaScript On, click here.
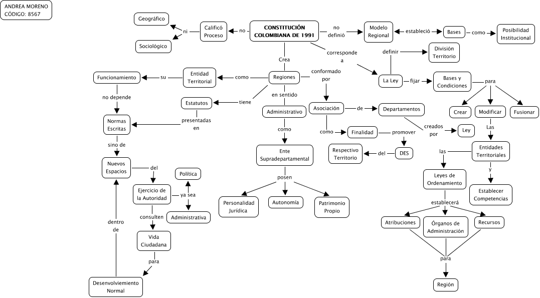
The Concept Map you are trying to access has information related to:
LA REGIÓN EN LA CONSTITUCIÓN COLOMBIANA DE 1991, ANDREA MORENO, Entidades Territoriales las Leyes de Ordenamiento, Administrativo como Ente Supradepartamental, Leyes de Ordenamiento establecerá Recursos, Regiones tiene Estatutos, Ejercicio de la Autoridad ya sea Administrativa, Bases y Condiciones para Crear, Calificó Proceso ni Geográfico, Regiones como Entidad Territorial, Ejercicio de la Autoridad consulten Vida Ciudadana, Calificó Proceso ni Sociológico