Warning:
JavaScript is turned OFF. None of the links on this page will work until it is reactivated.
If you need help turning JavaScript On, click here.
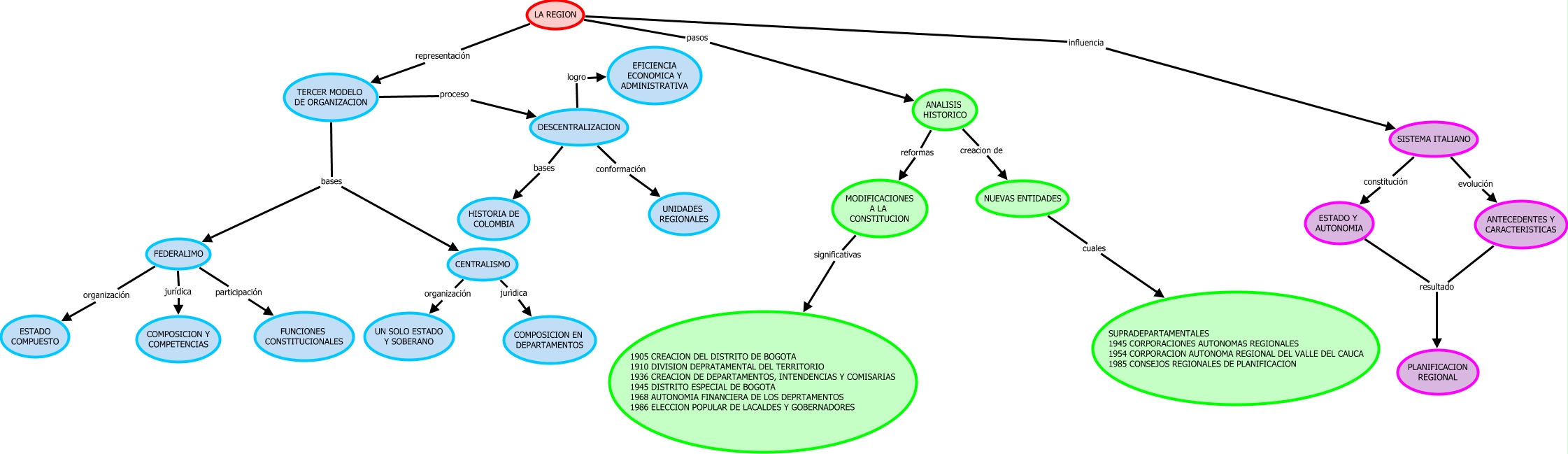
The Concept Map you are trying to access has information related to:
LA REGION LEONARDO ORTIZ 08482, FEDERALIMO jurídica COMPOSICION Y COMPETENCIAS, FEDERALIMO participación FUNCIONES CONSTITUCIONALES, LA REGION representación TERCER MODELO DE ORGANIZACION, DESCENTRALIZACION conformación UNIDADES REGIONALES, ANALISIS HISTORICO reformas MODIFICACIONES A LA CONSTITUCION, ANALISIS HISTORICO creacion de NUEVAS ENTIDADES, DESCENTRALIZACION logro EFICIENCIA ECONOMICA Y ADMINISTRATIVA, SISTEMA ITALIANO evolución ANTECEDENTES Y CARACTERISTICAS, CENTRALISMO jurìdica COMPOSICION EN DEPARTAMENTOS, SISTEMA ITALIANO constitución ESTADO Y AUTONOMIA