Warning:
JavaScript is turned OFF. None of the links on this page will work until it is reactivated.
If you need help turning JavaScript On, click here.
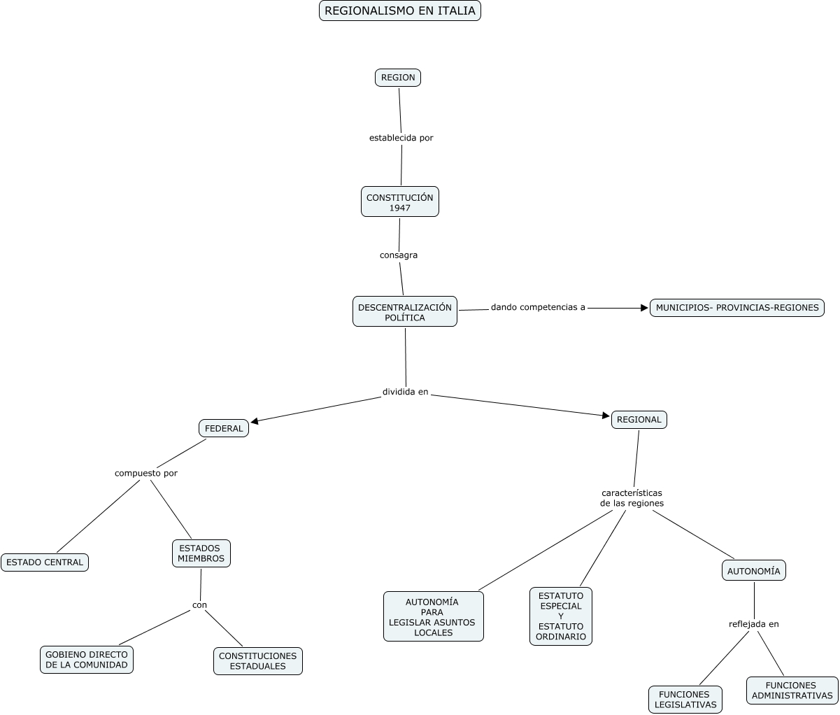
The Concept Map you are trying to access has information related to:
REGION ITALIA, DESCENTRALIZACIÓN POLÍTICA dividida en FEDERAL, REGIONAL características de las regiones ESTATUTO ESPECIAL Y ESTATUTO ORDINARIO, REGION establecida por CONSTITUCIÓN 1947, ESTADOS MIEMBROS con CONSTITUCIONES ESTADUALES, AUTONOMÍA reflejada en FUNCIONES ADMINISTRATIVAS, DESCENTRALIZACIÓN POLÍTICA dividida en REGIONAL, CONSTITUCIÓN 1947 consagra DESCENTRALIZACIÓN POLÍTICA, FEDERAL compuesto por ESTADO CENTRAL, DESCENTRALIZACIÓN POLÍTICA dando competencias a MUNICIPIOS- PROVINCIAS-REGIONES, AUTONOMÍA reflejada en FUNCIONES LEGISLATIVAS