Warning:
JavaScript is turned OFF. None of the links on this page will work until it is reactivated.
If you need help turning JavaScript On, click here.
The Concept Map you are trying to access has information related to:
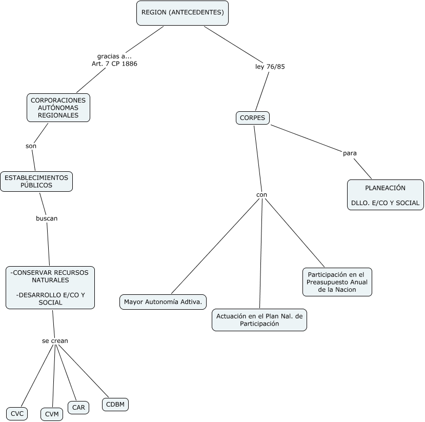
REGION-ANTECEDENTES JULIAN RUIZ, REGION (ANTECEDENTES) ley 76/85 CORPES, CORPORACIONES AUTÓNOMAS REGIONALES son ESTABLECIMIENTOS PÚBLICOS, ESTABLECIMIENTOS PÚBLICOS buscan -CONSERVAR RECURSOS NATURALES -DESARROLLO E/CO Y SOCIAL, -CONSERVAR RECURSOS NATURALES -DESARROLLO E/CO Y SOCIAL se crean CVM, -CONSERVAR RECURSOS NATURALES -DESARROLLO E/CO Y SOCIAL se crean CDBM, -CONSERVAR RECURSOS NATURALES -DESARROLLO E/CO Y SOCIAL se crean CVC, CORPES con Actuación en el Plan Nal. de Participación, CORPES con Participación en el Preasupuesto Anual de la Nacion, CORPES para PLANEACIÓN DLLO. E/CO Y SOCIAL, CORPES con Mayor Autonomía Adtiva.