Warning:
JavaScript is turned OFF. None of the links on this page will work until it is reactivated.
If you need help turning JavaScript On, click here.
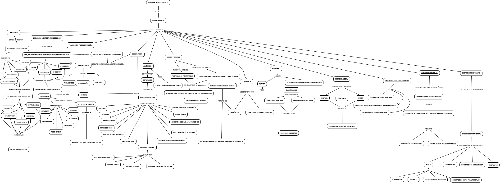
The Concept Map you are trying to access has information related to:
REGIMEN DEPARTAMENTAL_ALEJO RODRIGUEZ_8310, DESLINDAN LOS TERRITORIOS DEPARTAMENTALES, VIGILANCIA POR PARTE DE CONTRALORIAS DEPARTAMENTALES, FUNCIONES LAS CUALES SON INFORMAR, EJECUCIÓN DE OBRAS O PROYECTOS DE DESARROLLO REGIONAL MEDIANTE FORMALIDADES DE LOS CONVENIOS, DEPARTAMENTO COMPRENDE CONVENIOS DEPTALES, LA ACCIÓN NACIÓNAL Y MUNICIPAL PARA COLABORACIÓN, PARTICIPACIÓN DE TODOS LOS ENTES TERRITORIALES, ACTOS DE SECRETARIAS DE DESPACHO, EJECUCIÓN DE OBRAS O PROYECTOS DE DESARROLLO REGIONAL MEDIANTE ASIGNACIÓN PRESUPUESTAL, RÉGIMEN ESPECIAL EN CUANTO A PRESTACIONES SOCIALES