Warning:
JavaScript is turned OFF. None of the links on this page will work until it is reactivated.
If you need help turning JavaScript On, click here.
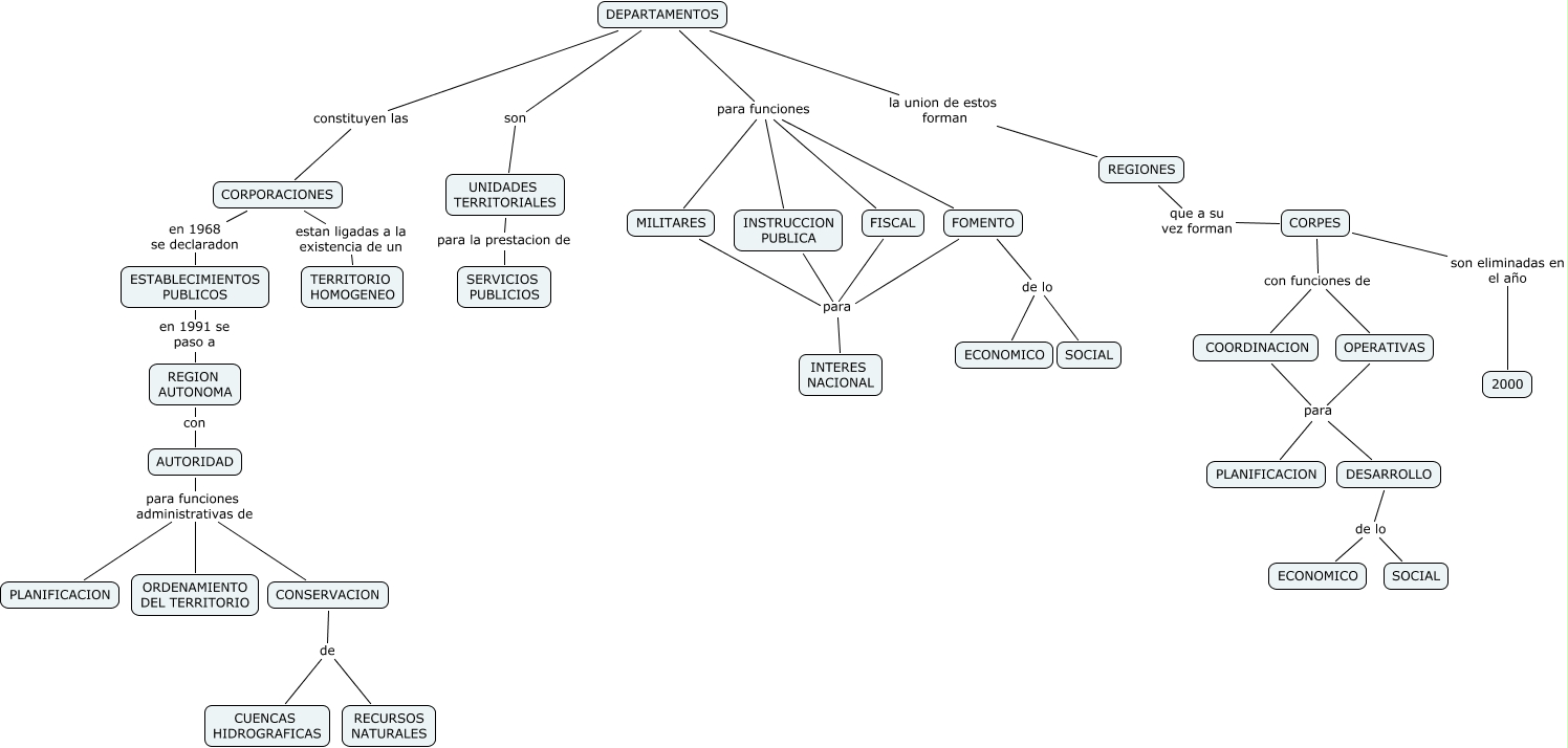
The Concept Map you are trying to access has information related to:
Capitulo3, FOMENTO para INTERES NACIONAL, FOMENTO de lo ECONOMICO, ESTABLECIMIENTOS PUBLICOS en 1991 se paso a REGION AUTONOMA, OPERATIVAS para DESARROLLO, DEPARTAMENTOS son UNIDADES TERRITORIALES, DEPARTAMENTOS para funciones FOMENTO, AUTORIDAD para funciones administrativas de CONSERVACION, REGIONES que a su vez forman CORPES, DEPARTAMENTOS la union de estos forman REGIONES, UNIDADES TERRITORIALES para la prestacion de SERVICIOS PUBLICIOS