Warning:
JavaScript is turned OFF. None of the links on this page will work until it is reactivated.
If you need help turning JavaScript On, click here.
The Concept Map you are trying to access has information related to:
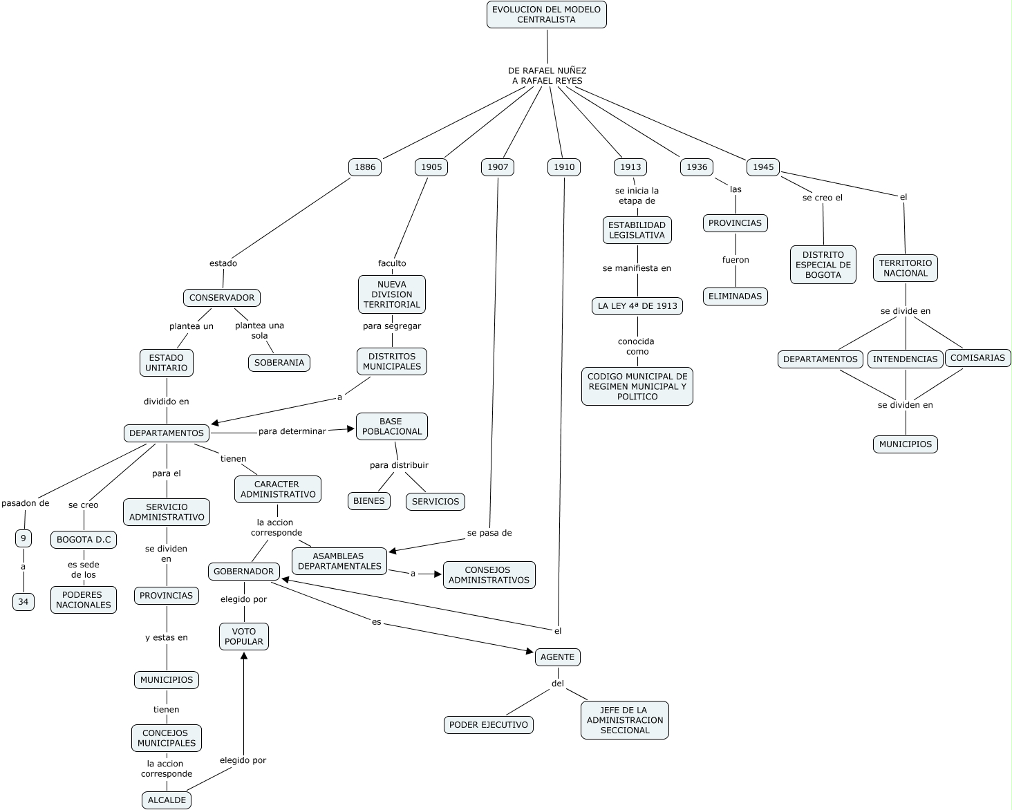
Capitulo2, MUNICIPIOS tienen CONCEJOS MUNICIPALES, DEPARTAMENTOS tienen CARACTER ADMINISTRATIVO, CARACTER ADMINISTRATIVO la accion corresponde ASAMBLEAS DEPARTAMENTALES, ALCALDE elegido por VOTO POPULAR, 1936 las PROVINCIAS, INTENDENCIAS se dividen en DEPARTAMENTOS, 1907 se pasa de ASAMBLEAS DEPARTAMENTALES, GOBERNADOR elegido por VOTO POPULAR, ESTADO UNITARIO dividido en DEPARTAMENTOS, BASE POBLACIONAL para distribuir SERVICIOS