Warning:
JavaScript is turned OFF. None of the links on this page will work until it is reactivated.
If you need help turning JavaScript On, click here.
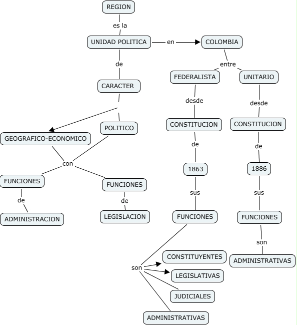
The Concept Map you are trying to access has information related to:
REGION,ALEXANDRA OSPINA, CONSTITUCION de 1863, CONSTITUCION de 1886, COLOMBIA entre FEDERALISTA, GEOGRAFICO-ECONOMICO con FUNCIONES, FUNCIONES son ADMINISTRATIVAS, CARACTER GEOGRAFICO-ECONOMICO, POLITICO con FUNCIONES, 1863 sus FUNCIONES, FUNCIONES son ADMINISTRATIVAS, FUNCIONES son CONSTITUYENTES