Warning:
JavaScript is turned OFF. None of the links on this page will work until it is reactivated.
If you need help turning JavaScript On, click here.
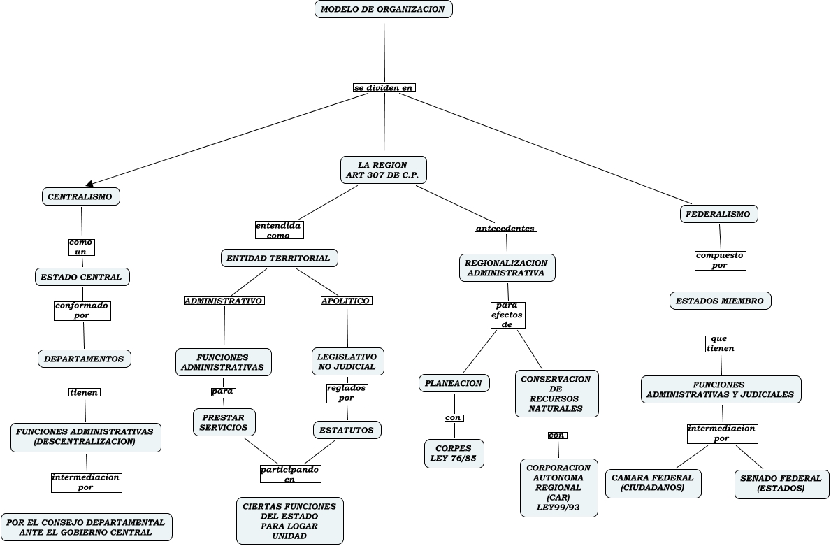
The Concept Map you are trying to access has information related to:
LA REGION COMO MODELO DE ORGANIZACIN ESTATAL, MODELO DE ORGANIZACION se dividen en FEDERALISMO, FUNCIONES ADMINISTRATIVAS Y JUDICIALES intermediacion por CAMARA FEDERAL (CIUDADANOS), REGIONALIZACION ADMINISTRATIVA para efectos de PLANEACION, PRESTAR SERVICIOS participando en CIERTAS FUNCIONES DEL ESTADO PARA LOGAR UNIDAD, ENTIDAD TERRITORIAL ADMINISTRATIVO FUNCIONES ADMINISTRATIVAS, LA REGION ART 307 DE C.P. entendida como ENTIDAD TERRITORIAL, FUNCIONES ADMINISTRATIVAS Y JUDICIALES intermediacion por SENADO FEDERAL (ESTADOS), CONSERVACION DE RECURSOS NATURALES con CORPORACION AUTONOMA REGIONAL (CAR) LEY99/93, LEGISLATIVO NO JUDICIAL reglados por ESTATUTOS, REGIONALIZACION ADMINISTRATIVA para efectos de CONSERVACION DE RECURSOS NATURALES