Warning:
JavaScript is turned OFF. None of the links on this page will work until it is reactivated.
If you need help turning JavaScript On, click here.
The Concept Map you are trying to access has information related to:
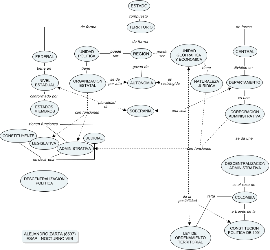
LA REGION EN LA ORGANIZACION DEL ESTADO-ALEJANDRO ZARTA, COLOMBIA falta LEY DE ORDENAMIENTO TERRITORIAL, UNIDAD GEOFRAFICA Y ECONOMICA tiene NATURALEZA JURIDICA, COLOMBIA a través de la CONSTITUCION POLITICA DE 1991, NIVEL ESTADUAL conformado por ESTADOS MIEMBROS, DEPARTAMENTO es una CORPORACION ADMINISTRATIVA, ESTADOS MIEMBROS tienen funciones LEGISLATIVA, ESTADOS MIEMBROS tienen funciones JUDICIAL, LEGISLATIVA es decir una ADMINISTRATIVA, REGION gozan de AUTONOMIA, LEGISLATIVA es decir una JUDICIAL