Warning:
JavaScript is turned OFF. None of the links on this page will work until it is reactivated.
If you need help turning JavaScript On, click here.
The Concept Map you are trying to access has information related to:
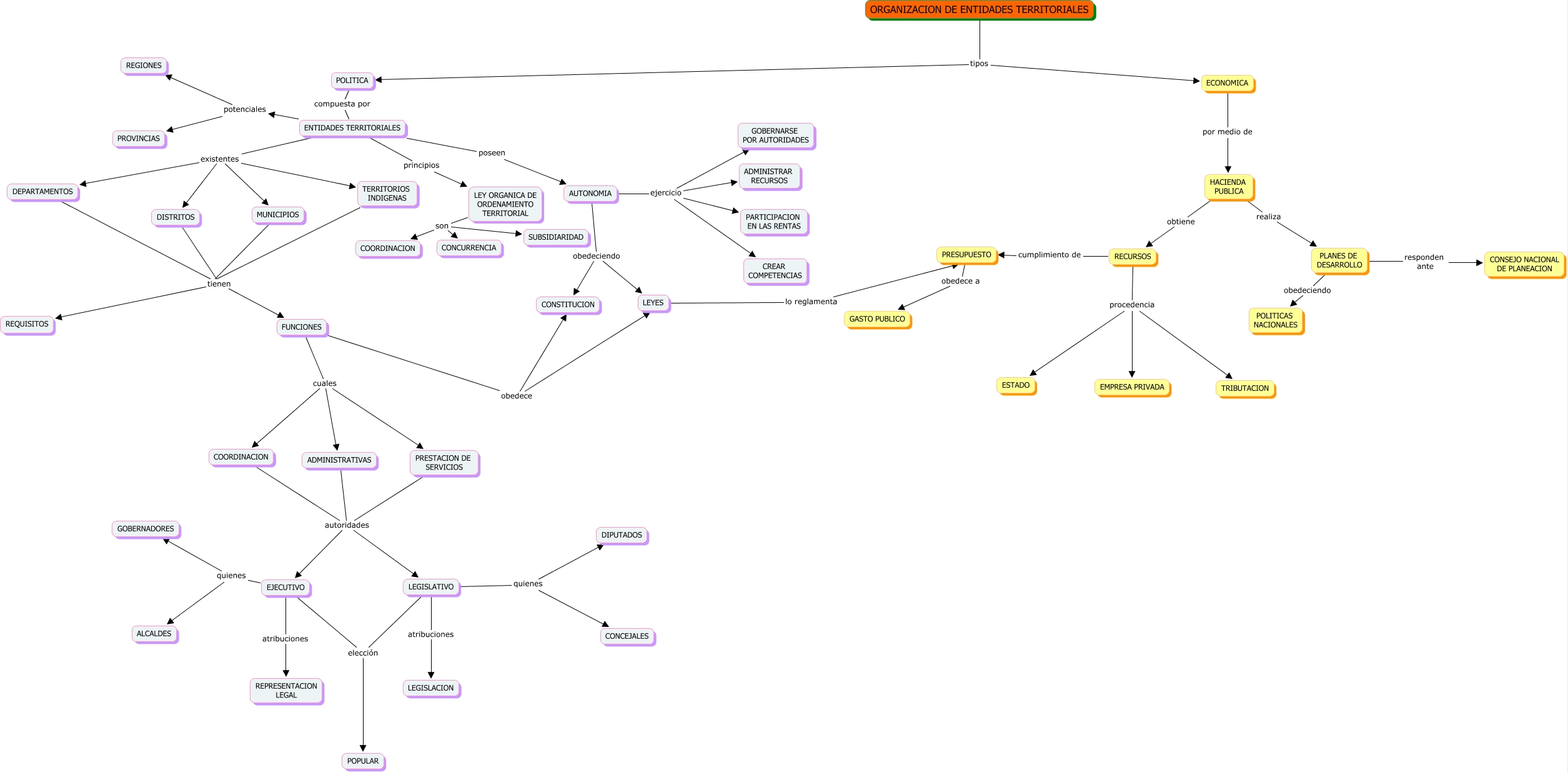
REGIMEN CONSTITUCIONAL PATRICIA NIÑO 08478, LEGISLATIVO quienes DIPUTADOS, EJECUTIVO atribuciones REPRESENTACION LEGAL, PRESTACION DE SERVICIOS autoridades LEGISLATIVO, LEGISLATIVO atribuciones LEGISLACION, ECONOMICA por medio de HACIENDA PUBLICA, PRESUPUESTO obedece a GASTO PUBLICO, FUNCIONES cuales COORDINACION, FUNCIONES cuales ADMINISTRATIVAS, DISTRITOS tienen FUNCIONES, LEY ORGANICA DE ORDENAMIENTO TERRITORIAL son SUBSIDIARIDAD