Warning:
JavaScript is turned OFF. None of the links on this page will work until it is reactivated.
If you need help turning JavaScript On, click here.
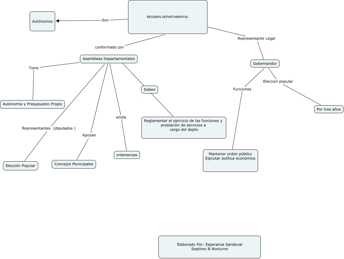
The Concept Map you are trying to access has information related to:
Reg. Dptal Esperanza Sandoval, REGIMEN DEPARTAMENTAL conformado por Reglamentar el ejercicio de las funciones y prestaciòn de servicios a cargo del depto, REGIMEN DEPARTAMENTAL Son Autónomos, Gobernandor Funciones Mantener orden pùblico Ejecutar política económica, Asambleas Departamentales Representantes (diputados ) Elección Popular, Gobernandor Eleccion popular Por tres años, Asambleas Departamentales emite ordenanzas, Asambleas Departamentales Apoyan Concejos Municipales, REGIMEN DEPARTAMENTAL Representante Legal Gobernandor, Asambleas Departamentales Tiene Autonomia y Presupuesto Propio