Warning:
JavaScript is turned OFF. None of the links on this page will work until it is reactivated.
If you need help turning JavaScript On, click here.
The Concept Map you are trying to access has information related to:
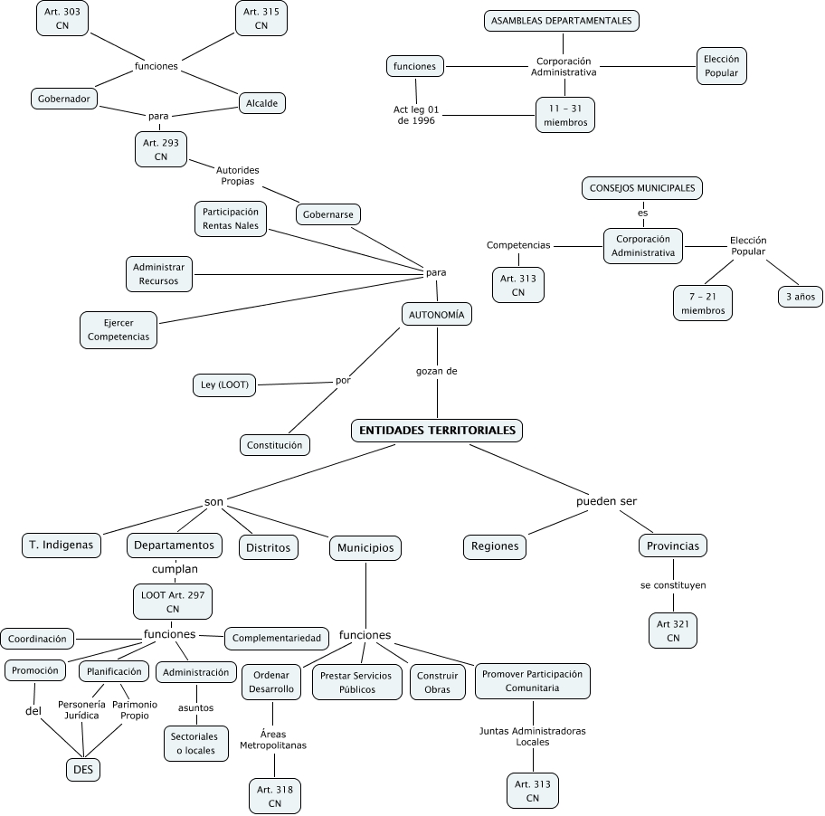
Andrea Moreno Régimen Constitucional Entidades Territoriales, AUTONOMÍA por Ley (LOOT), ASAMBLEAS DEPARTAMENTALES Corporación Administrativa 11 - 31 miembros, ENTIDADES TERRITORIALES gozan de AUTONOMÍA, Corporación Administrativa Competencias Art. 313 CN, Art. 293 CN para Alcalde, LOOT Art. 297 CN funciones Promoción, Planificación Personería Jurídica DES, LOOT Art. 297 CN funciones Coordinación, Gobernarse Autorides Propias Art. 293 CN, Municipios funciones Construir Obras