Warning:
JavaScript is turned OFF. None of the links on this page will work until it is reactivated.
If you need help turning JavaScript On, click here.
The Concept Map you are trying to access has information related to:
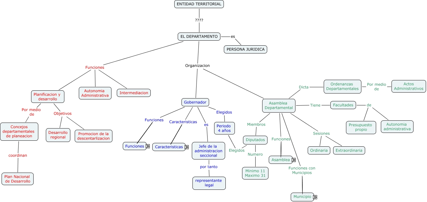
Regimen Departamental, Gobernador Funciones Mantener el orden publico, Facultades de Presupuesto propio, Planificacion y desarrollo Objetivos Promocion de la descentarlizacion, Facultades de Autonomia administrativa, EL DEPARTAMENTO Funciones Planificacion y desarrollo, Asamblea Departamental Tiene Facultades, Diputados Elegidos Periodo 4 años, EL DEPARTAMENTO Funciones Intermediacion, Asamblea Departamental Funciones Dirigir recursos del departamento, Diputados Numero Minimo 11 Maximo 31