Warning:
JavaScript is turned OFF. None of the links on this page will work until it is reactivated.
If you need help turning JavaScript On, click here.
The Concept Map you are trying to access has information related to:
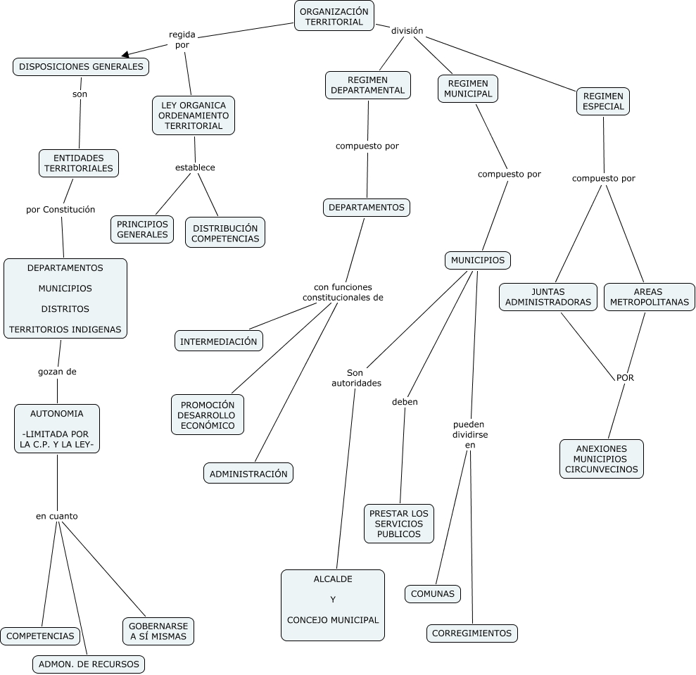
julianruiz org. territorial, JUNTAS ADMINISTRADORAS POR ANEXIONES MUNICIPIOS CIRCUNVECINOS, AUTONOMIA -LIMITADA POR LA C.P. Y LA LEY- en cuanto GOBERNARSE A SÍ MISMAS, MUNICIPIOS deben PRESTAR LOS SERVICIOS PUBLICOS, REGIMEN MUNICIPAL compuesto por MUNICIPIOS, DEPARTAMENTOS MUNICIPIOS DISTRITOS TERRITORIOS INDIGENAS gozan de AUTONOMIA -LIMITADA POR LA C.P. Y LA LEY-, DEPARTAMENTOS con funciones constitucionales de ADMINISTRACIÓN, MUNICIPIOS Son autoridades ALCALDE Y CONCEJO MUNICIPAL, AREAS METROPOLITANAS POR ANEXIONES MUNICIPIOS CIRCUNVECINOS, AUTONOMIA -LIMITADA POR LA C.P. Y LA LEY- en cuanto ADMON. DE RECURSOS, DEPARTAMENTOS con funciones constitucionales de PROMOCIÓN DESARROLLO ECONÓMICO