Warning:
JavaScript is turned OFF. None of the links on this page will work until it is reactivated.
If you need help turning JavaScript On, click here.
The Concept Map you are trying to access has information related to:
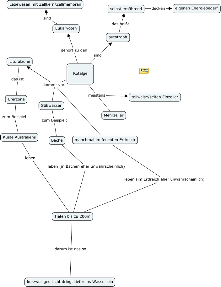
Alina - Rotalge, Eukaryoten sind Lebewesen mit Zellkern/Zellmembran, selbst ernährend decken eigenen Energiebedarf, Rotalge kommt vor manchmal im feuchten Erdreich, Rotalge gehört zu den Eukaryoten, Rotalge kommt vor Süßwasser, Süßwasser zum Beispiel: Bäche, Rotalge sind autotroph, Uferzone zum Beispiel: Küste Australiens, manchmal im feuchten Erdreich leben (im Erdreich eher unwahrscheinlich) Tiefen bis zu 200m, Rotalge meistens Mehrzeller