WARNING:
JavaScript is turned OFF. None of the links on this concept map will
work until it is reactivated.
If you need help turning JavaScript On, click here.
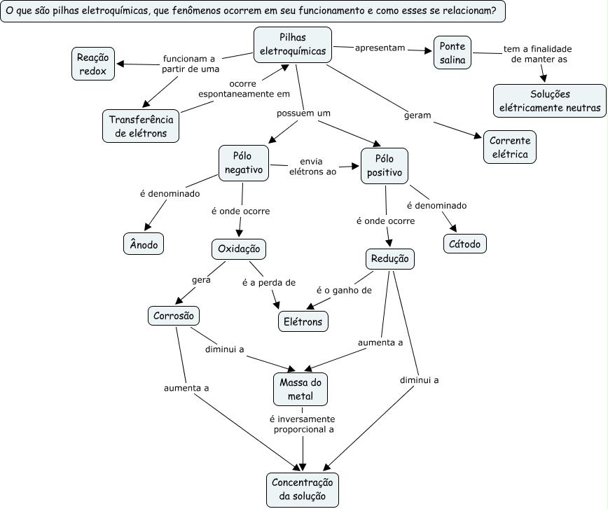
Esse mapa conceitual, produzido no IHMC CmapTools, tem a informação relacionada a: Pilha 2A, Corrosão aumenta a Concentração da solução, Redução diminui a Concentração da solução, Oxidação gera Corrosão, Transferência de elétrons ocorre espontaneamente em Pilhas eletroquímicas, Pilhas eletroquímicas apresentam Ponte salina, Pilhas eletroquímicas geram Corrente elétrica, Pilhas eletroquímicas funcionam a partir de uma Transferência de elétrons, Pólo negativo é onde ocorre Oxidação, Pólo negativo é denominado Ânodo, Oxidação é a perda de Elétrons, Pilhas eletroquímicas possuem um Pólo negativo, Massa do metal é inversamente proporcional a Concentração da solução, Pólo positivo é denominado Cátodo, Pólo positivo é onde ocorre Redução, Redução é o ganho de Elétrons, Pólo negativo envia elétrons ao Pólo positivo, Redução aumenta a Massa do metal, Corrosão diminui a Massa do metal, Pilhas eletroquímicas possuem um Pólo positivo, Pilhas eletroquímicas funcionam a partir de uma Reação redox