Warning:
JavaScript is turned OFF. None of the links on this page will work until it is reactivated.
If you need help turning JavaScript On, click here.
The Concept Map you are trying to access has information related to:
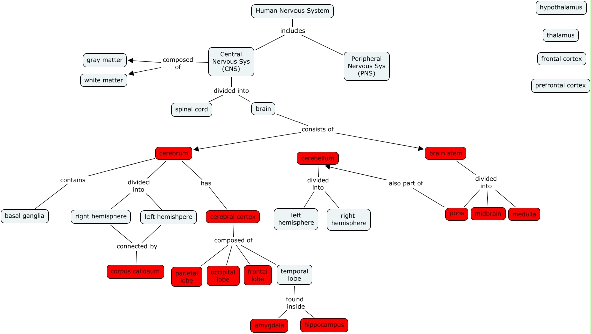
Human Nervous System, Central Nervous Sys (CNS) divided into spinal cord, cerebral cortex composed of temporal lobe, cerebrum contains basal ganglia, cerebral cortex composed of parietal lobe, temporal lobe found inside hippocampus, cerebrum divided into right hemisphere, cerebellum divided into left hemisphere, brain consists of cerebellum, temporal lobe found inside amygdala, Central Nervous Sys (CNS) composed of gray matter