Warning:
JavaScript is turned OFF. None of the links on this page will work until it is reactivated.
If you need help turning JavaScript On, click here.
The Concept Map you are trying to access has information related to:
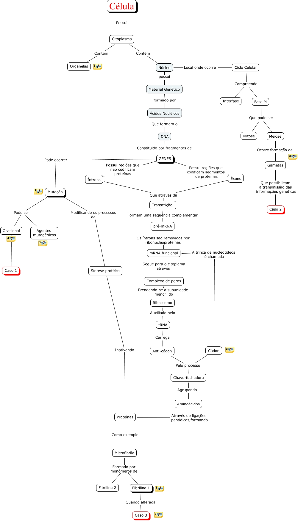
Shirlei, Fase M Que pode ser Mitose, Citoplasma Contém Núcleo, GENES Pode ocorrer Mutação, mRNA funcional Segue para o citoplama através Complexo de poros, Microfibrila Formado por monômeros de Fibrilina 2, Gametas Que possibilitam a transmissão das informações genéticas Caso 2, Mutação Pode ser Agentes mutagênicos, Material Genético formado por Ácidos Nucléicos, Anti-códon Pelo processo Chave-fechadura, Ciclo Celular Compreende Fase M