Warning:
JavaScript is turned OFF. None of the links on this page will work until it is reactivated.
If you need help turning JavaScript On, click here.
The Concept Map you are trying to access has information related to:
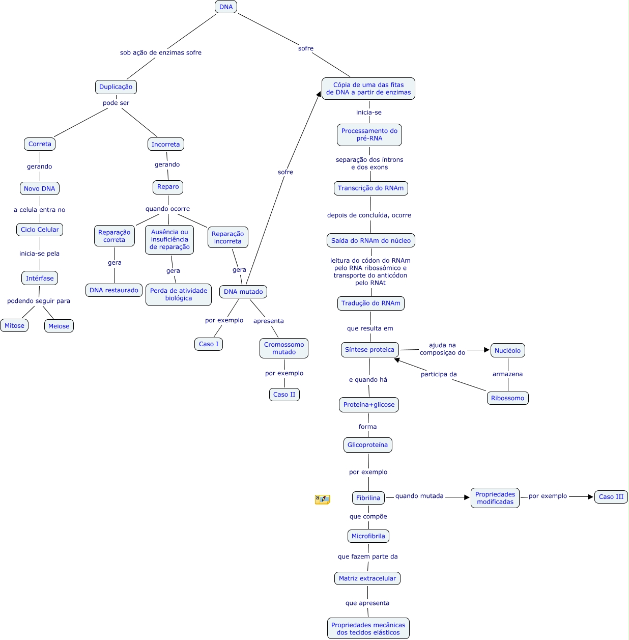
MACI KDLM, Ciclo Celular inicia-se pela Intérfase, Propriedades modificadas por exemplo Caso III, Proteína+glicose forma Glicoproteína, Reparo quando ocorre Reparação incorreta, Saída do RNAm do núcleo leitura do códon do RNAm pelo RNA ribossômico e transporte do anticódon pelo RNAt Tradução do RNAm, DNA mutado apresenta Cromossomo mutado, Intérfase podendo seguir para Meiose, DNA sofre Cópia de uma das fitas de DNA a partir de enzimas, Nucléolo armazena Ribossomo, Ribossomo participa da Síntese proteica