Warning:
JavaScript is turned OFF. None of the links on this page will work until it is reactivated.
If you need help turning JavaScript On, click here.
The Concept Map you are trying to access has information related to:
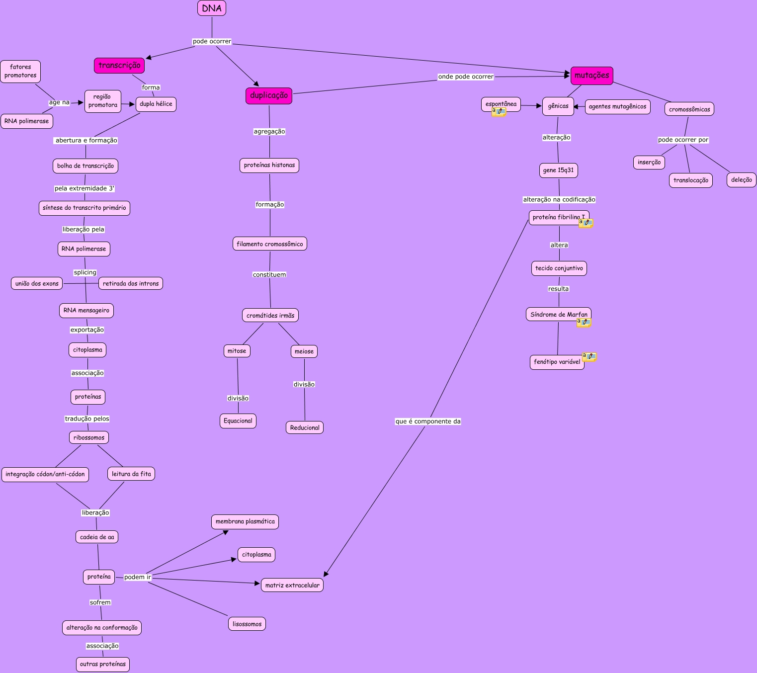
Julia, Lia, Luana, Mariana M, Marina e Pedro, proteína podem ir citoplasma, integração códon/anti-códon liberação cadeia de aa, DNA pode ocorrer transcrição, proteína fibrilina I que é componente da matriz extracelular, cadeia de aa ???? proteína, cromossômicas pode ocorrer por translocação, mutações ???? gênicas, DNA pode ocorrer duplicação, proteína sofrem alteração na conformação, mitose divisão Equacional