Warning:
JavaScript is turned OFF. None of the links on this page will work until it is reactivated.
If you need help turning JavaScript On, click here.
The Concept Map you are trying to access has information related to:
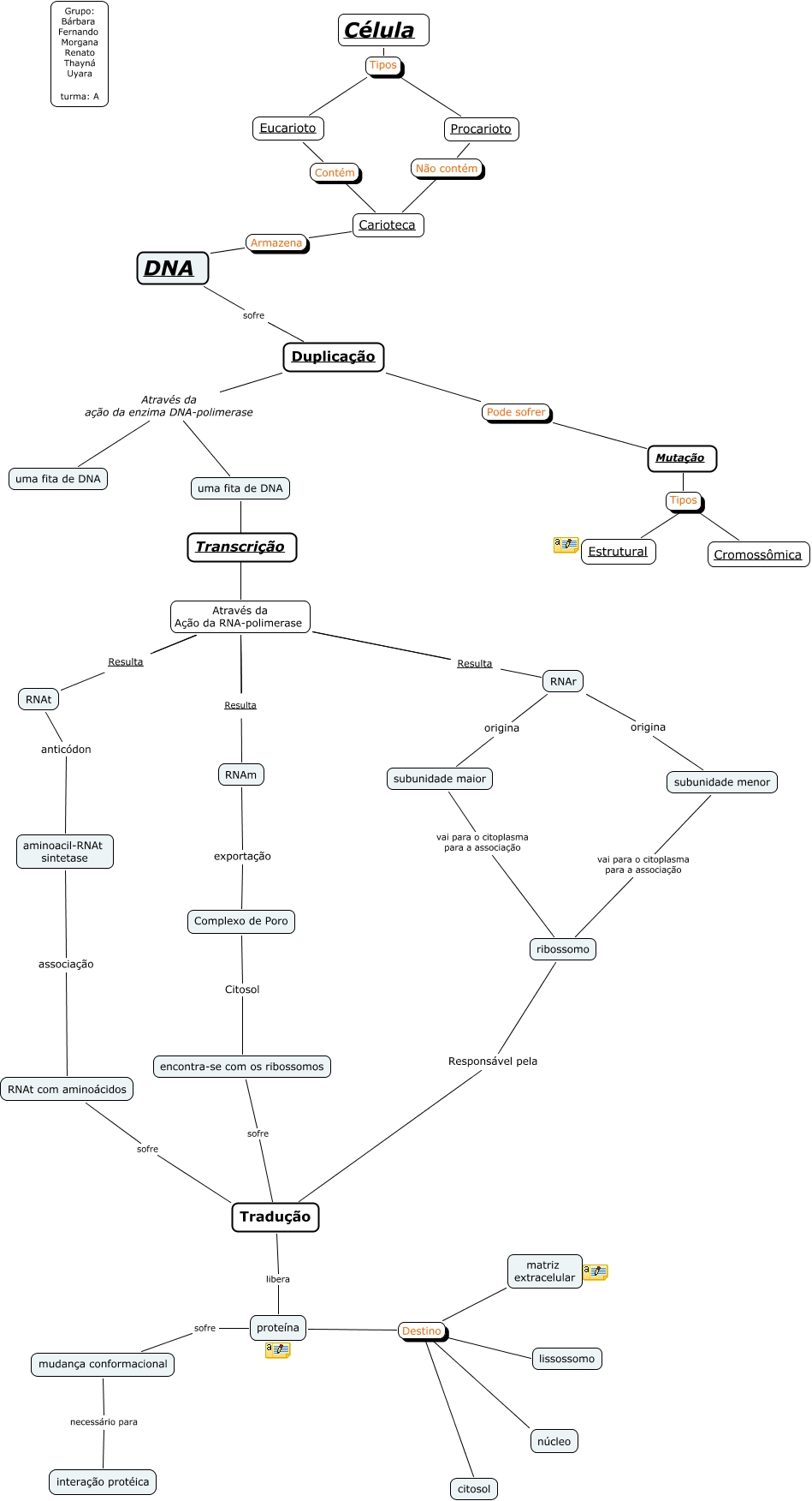
Mapa Conceitual - grupo2 - thayna fernando barbara renato morgana uyara, Estrutural Tipos Cromossômica, Eucarioto Contém Carioteca, RNAr origina subunidade maior, subunidade maior vai para o citoplasma para a associação ribossomo, Duplicação Através da ação da enzima DNA-polimerase uma fita de DNA, mudança conformacional necessário para interação protéica, RNAr origina subunidade menor, DNA sofre Duplicação, uma fita de DNA Através da Ação da RNA-polimerase RNAt, Célula Tipos Eucarioto