Warning:
JavaScript is turned OFF. None of the links on this page will work until it is reactivated.
If you need help turning JavaScript On, click here.
The Concept Map you are trying to access has information related to:
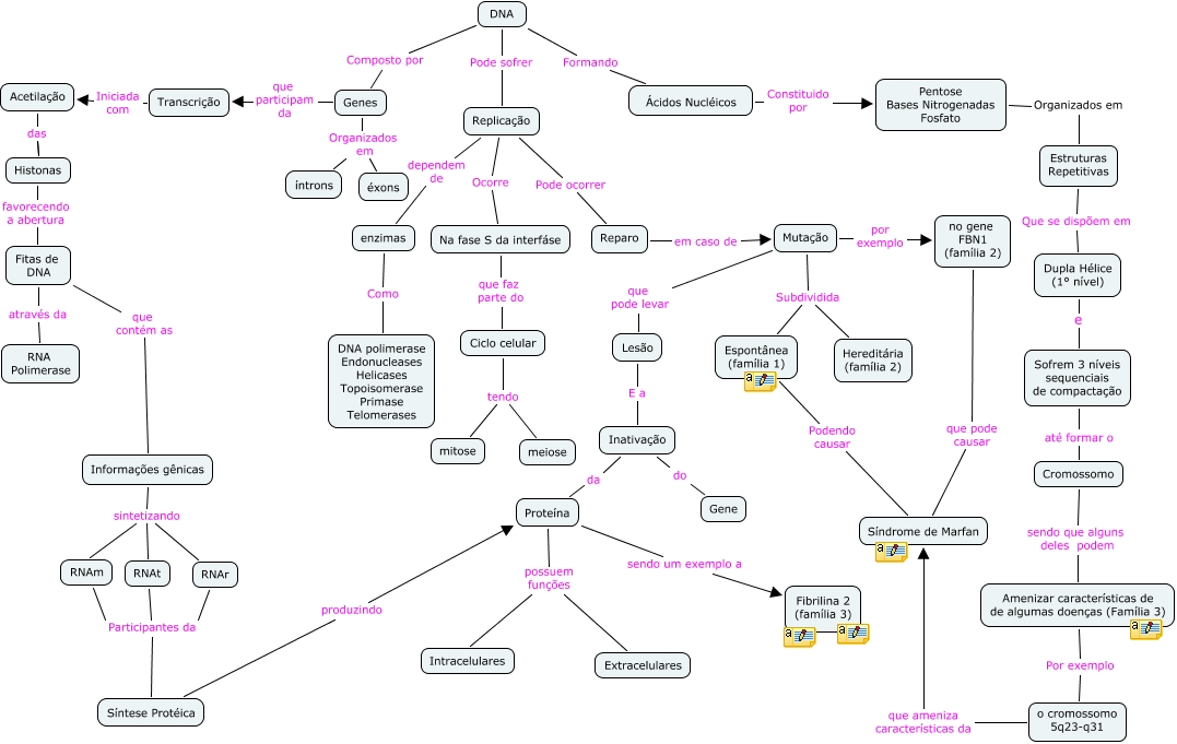
ABMT, Na fase S da interfáse que faz parte do Ciclo celular, Inativação da Proteína, Genes Organizados em íntrons, DNA Formando Ácidos Nucléicos, Mutação Subdividida Hereditária (família 2), Replicação dependem de enzimas, Fitas de DNA através da RNA Polimerase, Lesão E a Inativação, Sofrem 3 níveis sequenciais de compactação até formar o Cromossomo, Replicação Pode ocorrer Reparo