Warning:
JavaScript is turned OFF. None of the links on this page will work until it is reactivated.
If you need help turning JavaScript On, click here.
The Concept Map you are trying to access has information related to:
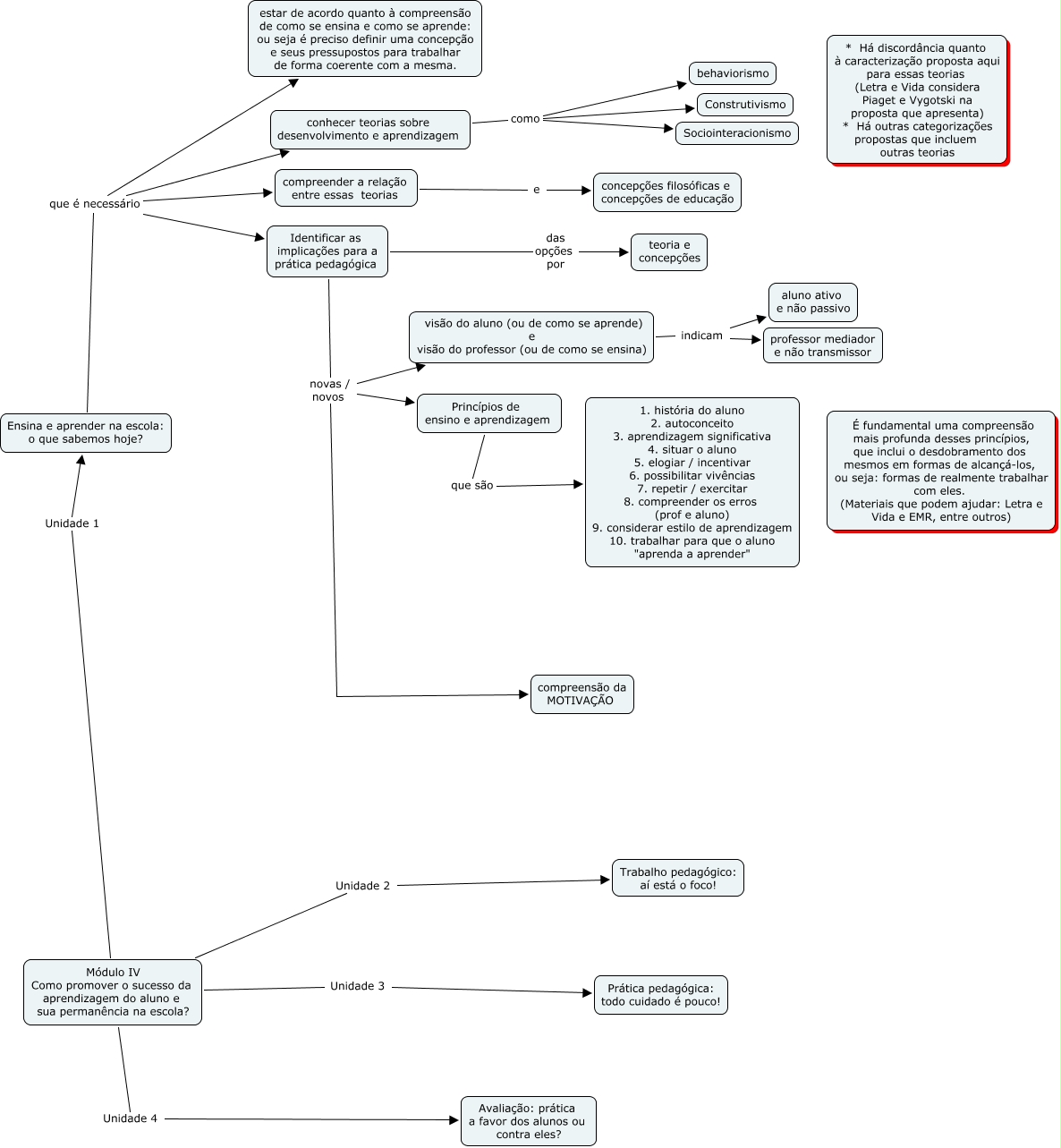
Módulo IV (Como promover o sucesso da aprendizagem...), conhecer teorias sobre desenvolvimento e aprendizagem como Sociointeracionismo, visão do aluno (ou de como se aprende) e visão do professor (ou de como se ensina) indicam aluno ativo e não passivo, Identificar as implicações para a prática pedagógica novas / novos visão do aluno (ou de como se aprende) e visão do professor (ou de como se ensina), Princípios de ensino e aprendizagem que são 1. história do aluno 2. autoconceito 3. aprendizagem significativa 4. situar o aluno 5. elogiar / incentivar 6. possibilitar vivências 7. repetir / exercitar 8. compreender os erros (prof e aluno) 9. considerar estilo de aprendizagem 10. trabalhar para que o aluno "aprenda a aprender", visão do aluno (ou de como se aprende) e visão do professor (ou de como se ensina) indicam professor mediador e não transmissor, conhecer teorias sobre desenvolvimento e aprendizagem como behaviorismo, Módulo IV Como promover o sucesso da aprendizagem do aluno e sua permanência na escola? Unidade 1 Ensina e aprender na escola: o que sabemos hoje?, Ensina e aprender na escola: o que sabemos hoje? que é necessário conhecer teorias sobre desenvolvimento e aprendizagem, Ensina e aprender na escola: o que sabemos hoje? que é necessário Identificar as implicações para a prática pedagógica, compreender a relação entre essas teorias e concepções filosóficas e concepções de educação